
文| 腾三毛
车图腾出品,未经许可,谢绝转载
●●●
2018年,中国新能源汽车产销分别完成127万辆和125.6万辆,比上年分别增长59.9%和61.7%。依据规划,中国新能源汽车能耗到2020年时要处于国际先进水平,到2025年时要达到国际领先水平。

同样是在2018年,在巨大产销量的背后,一大批A00、A0级车型成为市场销售的主流产品,其实不只是2018年,这种现象此前已经存在很长时间,比如2017年的销量数据中,A0级电动汽车数量同样非常可观。
以往电动汽车补贴标准中,有三个指标非常关键:一是纯电动乘用车30分钟最高车速不低于100km/h;二是纯电动乘用车工况下续驶里程不低于150 km;三是纯电动乘用车动力电池系统的能量密度不低于105Wh/kg。>>相关阅读:动汽车续航里程是咋测出来的?靠谱吗?

由此带来的问题就是一大批A00、A0等入门级车型踩着及格线拿上了不菲的国家补贴入市,甚至成为新能源汽车消费的主流。在更早的补贴标准中,车辆续驶里程只要高于80公里就有资格申请补贴,而不少A00、A0级车型的续驶里程就正好是80公里,一时间“骗补”一说盛行。

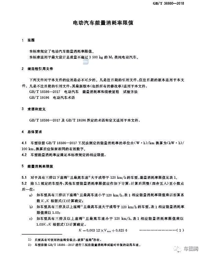
而就在前不久,国家相关部委正式批准发布了《电动汽车能量消耗率限值》国家标准,并将于2019年7月1日起正式启用。有了这一标准,可以说以后新能源车“骗补贴”更难了?


为什么这么说呢?
作为全球首个针对纯电动汽车能耗水平提出技术要求,新标准被看作是进一步促进纯电动汽车的节能技术应用的有力措施,还将推动电动汽车降低能耗水平。
从应用场景和实施时间来看,新标准制定了两个阶段限值,满足主管部门不同应用需求——
第一阶段限值为淘汰部分技术落后车型,可用于新车型准入或新能源汽车补贴政策,建议实施时间点为标准发布之日起1年后;
第二阶段限值为促进少量技术先进车型发展与应用,可用于鼓励少数先进车型的新能源汽车激励政策或未来更长时期的新车型准入,具体时间由主管部门根据第一阶段限值实施情况另行确定。

际上,新标准第一阶段主要是为了淘汰部分技术落后的车型,应用场景是在短期内可用于车辆产品准入限制,或是相关的新能源汽车补贴的参考标准;第二阶段限值相对第一阶段限制要更严格一些,主要目的是为了促进技术先进的车型得到进一步推广和应用。
根据第一、二阶段限值的建议应用场景和实施时间,基于现有纯电动乘用车能耗测试基础数据进行分析,确定第一、二阶段限值指标。其中,第一阶段限值基于现有平均水平放宽5%,现有车型未达标率达到了34.6%;第二阶段限值基于现有平均水平加严10%,现有车型未达标率更是增长到了75.7%,数据让人瞠目。

也就是说,2016年纯电动乘用车80≤R<150公里每车补贴3.5万元、2018年150≤R<200补贴1.5万元的历史将一去不复返,如果部分厂商想继续“围猎”国家补贴,那就意味着不得不加装电池组。那么多加装电池会带来什么恶果呢?
电动车续航里程从80≤R<150公里到150≤R<200,最低标准几乎翻了一倍,A00、A0级车型几乎都是“踩线”方式配电池,意味着电池重量几乎要翻一倍。即便技术进步可以减少一定比例的重量 ,但电池技术毕竟还没有革命性的突破,重量减轻也十分有限。

另一方面,多加装电池对车辆的强度提出了新的要求,从安全的角度来说,车辆应该重新设计并进行大量的安全性实验,这个时间会比较长。可问题是面对国家补贴的日渐退坡,主攻小型车的车企现在才打破重来,研发更大的车型,还来得及吗?并且载过多的电池空跑,势必导致能耗过高,并不能体现新能源汽车的经济性,不符合节能减排的大政方针。
写在最后:
新能源汽车的大规模普及化,中国无疑是吃螃蟹的第一人,这当中势必会遇到各种各样的难题和阻力,不过我们看到,在相关部门的大力鼓励和资金、政策支持下,新能源汽车在国内的发展异常迅速,不过凡事有利必有弊,新能源今年来在国内也出现了些许问题,恶意“骗补”成为相关部门的重点打击对象,
随着《电动汽车能量消耗率限值》等国标的逐步推出,这一领域政策和法规将日益完善,产业也将快速规模化,未来的机会成本也将越来越高。
对于新能源汽车“骗补”的问题,小伙伴们还有什么要说的呢?
值得一提的是,今天易车、汽车之家、搜狐汽车等发布联合倡议:不宣传等速续航。这对于整个行业来说,无疑也是一大进步。笔者也相信,随着时间的推移,国内的新能源汽车产业会愈发健康、规范和诚信。

※ ※ 相关阅读 ※ ※


车图腾
资深汽车媒体人暮四先生(刘小闷)领衔打造
腾爷文化 · NDIMedia旗下新媒体
暮四(刘小闷)个人微信:musixians
