汽车资讯
轿车
SUV
电动汽车
自动驾驶
当前位置:
首页
>
SUV
>分析10-20万纯电SUV(2026年4月6日)
分析10-20万纯电SUV(2026年4月6日)
2026-04-17 23:43:52
分析10-20万纯电SUV(2026年4月6日)
别奇怪,是本人,非AI无广告。后台截图为证~~
起床闲着没事,反正最近要买新车,就做个分析。
本军师不是专业分析车的,只是一个消费者角度来看问题。如有纰漏,全是你对。
本文调用了很多DS分析,为了方便阅读,用黑体标注我的言论。
第1步我们要知道产品的市场情况。
嗯,在中国市场,2025年,电车销量已经达到1600万。
前10名品牌如下:
为了谨慎,我们再次调研,确定市场成熟度。毕竟10-20万的消费,需要慎重。
为了谨慎,我们需要确定,未来技术路线,从而在购买现在产品的时候,不为其买单。
嗯,我懂了,绕开过高的电池,声称成熟的自动驾驶,以及车路云一体化。
第2步,从低到高,开始逐个品牌分析。
车是大型耐用品,前10名以外的品牌,我们不考虑。
没有大存量,意味着后期维修和保养是个问题,意味着技术成熟度,故障积累度也会有差距。问题一大堆。
这个思路,你看看军队选装备就知道了。大存量和技术成熟,后勤保养好,永远是第一考核。
很好,第10名的小米没有10-20万纯电suv,直接过。
第9名赛力斯跳过。理由很简单,它有产品,但不主力做这个。
为了验证我的判断,让DS查一下。嗯,果然,蓝电E3都要剥离了。
为了稳妥,我们查一下市场,懂车帝近半年的电车销量榜,蓝电最好成绩的E5,排名158。
确认它主力不做这个,跳过。
第8名,零跑,找到专业人士了。
DS也认同。
市场确认。我们找到了2款备选车,零跑C10,零跑B01。
第7名,奇瑞。小伙子跟我搞产品矩阵呢。。。不必在意,直接选市场竞争后,表现最好的2款车型。
选出奇瑞风云A9L。ICAR超级V23。
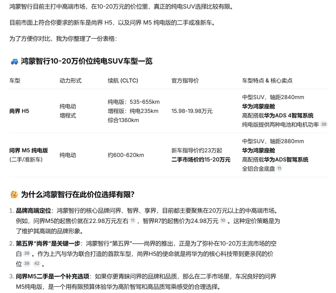
第6名,鸿蒙智行。还记得第一步的先决条件吗?考虑未来车路云,智能驾驶的突破,现有技术会贬值。同时,该品牌也不主力做10-20万纯电SUV,它要高端。嗯,让我们彼此放过。再会。
第5名特斯拉。再会。很简单,它还在做高附加值精品,奢侈品,我买的是工业品,耐用品。玩5年就换新的。不考虑改造(特斯拉号称极品毛坯房),不考虑智能驾驶,不考虑电池大容量和寿命,不考虑二手保值率等等特斯拉的卖点。
我单纯四线城市小三明,在100公里以内,代个步兼舒适。。。特斯拉未来一定会往我说的这个趋势做产品。
第4名,上汽通用五菱。放弃。五菱宏光3.58万起,第3名。缤果S是6.38万起,第18名。五菱缤果5.18万起,第47名。五菱之光EV4.58万起,第121名。宝骏云海EV,10.18万起,但是已经188名了。可以看得出,和我们目标的10-20万纯电SUV,不是一个思路的。五菱不适合我们(纯代步,没兼职送货需求)。
第3名,长安。嗯,实际上我一直看中的就是深蓝S05,写这篇文章是为了确认无误。选了深蓝S05,长安启源A06。至于为什么不选深蓝S07,还记得第一步先决条件吗?我们不为大电池,智驾,车路云付溢价。这些都是技术发展路线哈。
第2名,吉利。额,它该不会是觉得品牌多产品型号多,就能搞晕我们吧。。。
星愿5.98万起,销量第1名,但不在目标范围。银河A7 PHEV入选。银河M9入选。几何,睿蓝,极越,smart在销量榜几乎找不到。领克10 EM-p,16.58万起,第68名。一眼过去太贵了,放弃。极氪,嗯,极度氪金,看过去都是20-25万起步了,没意义。
为啥说没意义呢?因为电车就是个耐用品,工业品,贬值很厉害的。并且,我买个10-20万的车,实际只需要一点首付就行了。分期后的钱,我会用一笔储蓄放到管理的资金池里,让投资收益去付即可。金额上20万,我容易有压力。
第1名,比亚迪。实际上,电车分为宁德时代电池,比亚迪电池,其他电池。而比亚迪的混动DMI,则是世界第一。放到整个电车行业,市场销售额,特斯拉世界第一,而市场销售量,比亚迪世界第一。
因此,他产品线是真的丰富。
秦PLUS DM 7.38万起,第5名,不考虑,我们不开网约车的哈。
元UP 6.98万起,第9名,价位稍低,不考虑了,我们要享受的哈。
海鸥 6.68万起,第8名,代步小车不考虑,我们要载家人的
哈
。
海豚 8.38万起,第12名,价位稍低,海鸥升级版。
宋Pro DM 8.98万起,第14名,上代水桶车,我们不要DM技术的哈。
宋L DM 12.38万起,第35名,同理。
海豹05DM 7.98万起,第16名,同理,不要DM技术,我们要纯电。
最后海狮06EV入选,嗯,你应该发现了什么问题了。
为了避免错误,我们重新看一下市场销售榜。相信你已经一目了然各种车名了。此时,方程豹钛7出现了,嗯,比亚迪解决问题的办法,居然是在该价位做一个子品牌。。。
为了对得起10-20万的金额,我们再过一遍。
销量1,吉利的小车。
销量2,特斯拉,超预算。
销量3,五菱小车。
销量4,宝石米。车这种东西,还是要沉淀一点时间才让人放心。
销量5,不开网约车。
销量6,钛7已收录。
销量7,超预算。
销量8,比亚迪小车。
销量9,不开网约车。
销量10,特斯拉,超预算。
。。。
销量17,小鹏,先活下来。
销量21,北汽,先活下来。
销量23,理想,增程,冰箱彩电大沙发。电池上600公里后,南方的我要增程做什么呢~~
销量33,长城,起名字很有个性。
。。。
销量36,一汽,啊,您起床了啦?
销量37,广汽,啊,您也起床了啦?
。。。
销量51,未来,换电模式。我三线城市呢,不等换电站。
好了,即使看到100,我们也看的懂了。
这种按顺序理解一遍,就能熟悉巨大而复杂的市场,正是九微教我的思考方式,也是数学的魅力所在。
小道而已,博君一笑。
若要问道,去看我公众号。
第3步(你没看错,第2步复杂了点)。。。
我们获得了如下车型。
此时,成交量已经失去了筛选价值。
是时候,从市场博弈,转为分析产品本身了。(附带一提,这绝不是选股算法,别给我乱学。宝箱全是按她喜欢,随机选的)。
最终分析结果如下。
你可以去B站搜索车型名,还可以去试驾。
喜欢什么,就买什么。
首付解决,分期还款,投资组合为你买单,五年后换新的,祝兄弟们开心~~~~
本文来自网友投稿或网络内容,如有侵犯您的权益请联系我们删除,联系邮箱:wyl860211@qq.com 。
【华宏一汽丰田】不要AUV!要一汽丰田SUV!
岚图泰山X8“庭院级大五座SUV”六款车色公布,预计上半年上市
最新文章
【华宏一汽丰田】不要AUV!要一汽丰田SUV!
1米多一点′就能开一辆自动挡SUV
雷克萨斯这SUV“杀疯了”!月销1.2万台,每天通勤不用油,难怪有钱人都爱买
携东漓灰 踏春风来 豪华全路况SUV凯迪拉克XT5春日焕新 第二代金身计划重磅上线
买完真想砸车!这5款国产SUV不劝退,你可能真成下一个冤种
全面开花!1-2月方盒子SUV销量榜:哈弗大狗丢冠,普拉多进入前十
试驾iCAR V27|这款家庭硬派SUV,承包了我对出行的期待
比亚迪大唐申报图曝光 定位40万级大型SUV/搭载闪充技术
8万多买一台“老将”SUV值不值?哈弗H6经典版优缺点一次说清
吉利也放大招了!4.73米长SUV,动力1.5T+7DCT,价格8.2万起
热门文章
X7改款、iX7首曝,宝马旗舰SUV双车齐发,燃油纯电一起上
奇瑞的审美终于在线了,全新SUV车长超4.8米,油耗0.95L,预售13.99万
三万SUV买二手车到底怎么选教学来了
宝马旗舰SUV纯电iX7曝光,2027年上市售价或超10万美元
吉利太实在了,中型SUV,动力2.0T爆218马力,价格11.27万起
不骗大伙,8X曜影比不少高价SUV强多了
雷克萨斯LX后排静态体验:大型豪华SUV的后排,已经卷到这个程度了?
8万预算四线城市代步:二手燃油轿车还是SUV?看完这篇不纠结
东莞到潍坊轿车托运,费用怎么收费?车主都在问的答案来了
10万级SUV三强对决!博越L、瑞虎8、H6L,老司机都选这款
随机文章
10个月宝宝每天需要喝多少奶粉?
苏联进口伏尔加轿车,40年前能开上的都是大佬
税务AI的“自动驾驶”时代:谁先合规,谁先自由
【逃离热浪!私藏22℃的夏天|SUV越野车/商务车解锁草原治愈系浪漫】呼伦贝尔6天5晚小众秘境穿越,
宝马 iX7 测试车曝光:旗舰 SUV 迈入纯电时代,设计依旧“保守派”
10万能买豪华SUV?价格跳水但养车不便宜,到底谁在悄悄多花3年钱.
4月4台SUV扎堆,从10万银河M7到40万岚图泰山X8
15万买2.0T+超大空间,这台SUV配置比途观L顶配还狠?试完奇瑞瑞虎9我说点实话
15万买2.0T+9AT中型SUV?昂科威Plus值不值:动力强、配置高,但油耗劝退不少人
不到15万买5米长纯电轿车?零跑C01到底香不香,我把优缺点全说透了
10万预算家用轿车怎么选?先别盯配置,安全性才是更该看的点
基本
文件
流程
错误
SQL
调试
请求信息 : 2026-04-26 03:51:29 HTTP/2.0 GET : https://e.mffb.com.cn/a/489890.html
运行时间 : 0.127802s [ 吞吐率:7.82req/s ] 内存消耗:4,479.44kb 文件加载:140
缓存信息 : 0 reads,0 writes
会话信息 : SESSION_ID=505bb29c13df32d7a5412bf79cc36826
/yingpanguazai/ssd/ssd1/www/e.mffb.com.cn/public/index.php ( 0.79 KB )
/yingpanguazai/ssd/ssd1/www/e.mffb.com.cn/vendor/autoload.php ( 0.17 KB )
/yingpanguazai/ssd/ssd1/www/e.mffb.com.cn/vendor/composer/autoload_real.php ( 2.49 KB )
/yingpanguazai/ssd/ssd1/www/e.mffb.com.cn/vendor/composer/platform_check.php ( 0.90 KB )
/yingpanguazai/ssd/ssd1/www/e.mffb.com.cn/vendor/composer/ClassLoader.php ( 14.03 KB )
/yingpanguazai/ssd/ssd1/www/e.mffb.com.cn/vendor/composer/autoload_static.php ( 4.90 KB )
/yingpanguazai/ssd/ssd1/www/e.mffb.com.cn/vendor/topthink/think-helper/src/helper.php ( 8.34 KB )
/yingpanguazai/ssd/ssd1/www/e.mffb.com.cn/vendor/topthink/think-validate/src/helper.php ( 2.19 KB )
/yingpanguazai/ssd/ssd1/www/e.mffb.com.cn/vendor/topthink/think-orm/src/helper.php ( 1.47 KB )
/yingpanguazai/ssd/ssd1/www/e.mffb.com.cn/vendor/topthink/think-orm/stubs/load_stubs.php ( 0.16 KB )
/yingpanguazai/ssd/ssd1/www/e.mffb.com.cn/vendor/topthink/framework/src/think/Exception.php ( 1.69 KB )
/yingpanguazai/ssd/ssd1/www/e.mffb.com.cn/vendor/topthink/think-container/src/Facade.php ( 2.71 KB )
/yingpanguazai/ssd/ssd1/www/e.mffb.com.cn/vendor/symfony/deprecation-contracts/function.php ( 0.99 KB )
/yingpanguazai/ssd/ssd1/www/e.mffb.com.cn/vendor/symfony/polyfill-mbstring/bootstrap.php ( 8.26 KB )
/yingpanguazai/ssd/ssd1/www/e.mffb.com.cn/vendor/symfony/polyfill-mbstring/bootstrap80.php ( 9.78 KB )
/yingpanguazai/ssd/ssd1/www/e.mffb.com.cn/vendor/symfony/var-dumper/Resources/functions/dump.php ( 1.49 KB )
/yingpanguazai/ssd/ssd1/www/e.mffb.com.cn/vendor/topthink/think-dumper/src/helper.php ( 0.18 KB )
/yingpanguazai/ssd/ssd1/www/e.mffb.com.cn/vendor/symfony/var-dumper/VarDumper.php ( 4.30 KB )
/yingpanguazai/ssd/ssd1/www/e.mffb.com.cn/vendor/topthink/framework/src/think/App.php ( 15.30 KB )
/yingpanguazai/ssd/ssd1/www/e.mffb.com.cn/vendor/topthink/think-container/src/Container.php ( 15.76 KB )
/yingpanguazai/ssd/ssd1/www/e.mffb.com.cn/vendor/psr/container/src/ContainerInterface.php ( 1.02 KB )
/yingpanguazai/ssd/ssd1/www/e.mffb.com.cn/app/provider.php ( 0.19 KB )
/yingpanguazai/ssd/ssd1/www/e.mffb.com.cn/vendor/topthink/framework/src/think/Http.php ( 6.04 KB )
/yingpanguazai/ssd/ssd1/www/e.mffb.com.cn/vendor/topthink/think-helper/src/helper/Str.php ( 7.29 KB )
/yingpanguazai/ssd/ssd1/www/e.mffb.com.cn/vendor/topthink/framework/src/think/Env.php ( 4.68 KB )
/yingpanguazai/ssd/ssd1/www/e.mffb.com.cn/app/common.php ( 0.03 KB )
/yingpanguazai/ssd/ssd1/www/e.mffb.com.cn/vendor/topthink/framework/src/helper.php ( 18.78 KB )
/yingpanguazai/ssd/ssd1/www/e.mffb.com.cn/vendor/topthink/framework/src/think/Config.php ( 5.54 KB )
/yingpanguazai/ssd/ssd1/www/e.mffb.com.cn/config/app.php ( 0.95 KB )
/yingpanguazai/ssd/ssd1/www/e.mffb.com.cn/config/cache.php ( 0.78 KB )
/yingpanguazai/ssd/ssd1/www/e.mffb.com.cn/config/console.php ( 0.23 KB )
/yingpanguazai/ssd/ssd1/www/e.mffb.com.cn/config/cookie.php ( 0.56 KB )
/yingpanguazai/ssd/ssd1/www/e.mffb.com.cn/config/database.php ( 2.48 KB )
/yingpanguazai/ssd/ssd1/www/e.mffb.com.cn/vendor/topthink/framework/src/think/facade/Env.php ( 1.67 KB )
/yingpanguazai/ssd/ssd1/www/e.mffb.com.cn/config/filesystem.php ( 0.61 KB )
/yingpanguazai/ssd/ssd1/www/e.mffb.com.cn/config/lang.php ( 0.91 KB )
/yingpanguazai/ssd/ssd1/www/e.mffb.com.cn/config/log.php ( 1.35 KB )
/yingpanguazai/ssd/ssd1/www/e.mffb.com.cn/config/middleware.php ( 0.19 KB )
/yingpanguazai/ssd/ssd1/www/e.mffb.com.cn/config/route.php ( 1.89 KB )
/yingpanguazai/ssd/ssd1/www/e.mffb.com.cn/config/session.php ( 0.57 KB )
/yingpanguazai/ssd/ssd1/www/e.mffb.com.cn/config/trace.php ( 0.34 KB )
/yingpanguazai/ssd/ssd1/www/e.mffb.com.cn/config/view.php ( 0.82 KB )
/yingpanguazai/ssd/ssd1/www/e.mffb.com.cn/app/event.php ( 0.25 KB )
/yingpanguazai/ssd/ssd1/www/e.mffb.com.cn/vendor/topthink/framework/src/think/Event.php ( 7.67 KB )
/yingpanguazai/ssd/ssd1/www/e.mffb.com.cn/app/service.php ( 0.13 KB )
/yingpanguazai/ssd/ssd1/www/e.mffb.com.cn/app/AppService.php ( 0.26 KB )
/yingpanguazai/ssd/ssd1/www/e.mffb.com.cn/vendor/topthink/framework/src/think/Service.php ( 1.64 KB )
/yingpanguazai/ssd/ssd1/www/e.mffb.com.cn/vendor/topthink/framework/src/think/Lang.php ( 7.35 KB )
/yingpanguazai/ssd/ssd1/www/e.mffb.com.cn/vendor/topthink/framework/src/lang/zh-cn.php ( 13.70 KB )
/yingpanguazai/ssd/ssd1/www/e.mffb.com.cn/vendor/topthink/framework/src/think/initializer/Error.php ( 3.31 KB )
/yingpanguazai/ssd/ssd1/www/e.mffb.com.cn/vendor/topthink/framework/src/think/initializer/RegisterService.php ( 1.33 KB )
/yingpanguazai/ssd/ssd1/www/e.mffb.com.cn/vendor/services.php ( 0.14 KB )
/yingpanguazai/ssd/ssd1/www/e.mffb.com.cn/vendor/topthink/framework/src/think/service/PaginatorService.php ( 1.52 KB )
/yingpanguazai/ssd/ssd1/www/e.mffb.com.cn/vendor/topthink/framework/src/think/service/ValidateService.php ( 0.99 KB )
/yingpanguazai/ssd/ssd1/www/e.mffb.com.cn/vendor/topthink/framework/src/think/service/ModelService.php ( 2.04 KB )
/yingpanguazai/ssd/ssd1/www/e.mffb.com.cn/vendor/topthink/think-trace/src/Service.php ( 0.77 KB )
/yingpanguazai/ssd/ssd1/www/e.mffb.com.cn/vendor/topthink/framework/src/think/Middleware.php ( 6.72 KB )
/yingpanguazai/ssd/ssd1/www/e.mffb.com.cn/vendor/topthink/framework/src/think/initializer/BootService.php ( 0.77 KB )
/yingpanguazai/ssd/ssd1/www/e.mffb.com.cn/vendor/topthink/think-orm/src/Paginator.php ( 11.86 KB )
/yingpanguazai/ssd/ssd1/www/e.mffb.com.cn/vendor/topthink/think-validate/src/Validate.php ( 63.20 KB )
/yingpanguazai/ssd/ssd1/www/e.mffb.com.cn/vendor/topthink/think-orm/src/Model.php ( 23.55 KB )
/yingpanguazai/ssd/ssd1/www/e.mffb.com.cn/vendor/topthink/think-orm/src/model/concern/Attribute.php ( 21.05 KB )
/yingpanguazai/ssd/ssd1/www/e.mffb.com.cn/vendor/topthink/think-orm/src/model/concern/AutoWriteData.php ( 4.21 KB )
/yingpanguazai/ssd/ssd1/www/e.mffb.com.cn/vendor/topthink/think-orm/src/model/concern/Conversion.php ( 6.44 KB )
/yingpanguazai/ssd/ssd1/www/e.mffb.com.cn/vendor/topthink/think-orm/src/model/concern/DbConnect.php ( 5.16 KB )
/yingpanguazai/ssd/ssd1/www/e.mffb.com.cn/vendor/topthink/think-orm/src/model/concern/ModelEvent.php ( 2.33 KB )
/yingpanguazai/ssd/ssd1/www/e.mffb.com.cn/vendor/topthink/think-orm/src/model/concern/RelationShip.php ( 28.29 KB )
/yingpanguazai/ssd/ssd1/www/e.mffb.com.cn/vendor/topthink/think-helper/src/contract/Arrayable.php ( 0.09 KB )
/yingpanguazai/ssd/ssd1/www/e.mffb.com.cn/vendor/topthink/think-helper/src/contract/Jsonable.php ( 0.13 KB )
/yingpanguazai/ssd/ssd1/www/e.mffb.com.cn/vendor/topthink/think-orm/src/model/contract/Modelable.php ( 0.09 KB )
/yingpanguazai/ssd/ssd1/www/e.mffb.com.cn/vendor/topthink/framework/src/think/Db.php ( 2.88 KB )
/yingpanguazai/ssd/ssd1/www/e.mffb.com.cn/vendor/topthink/think-orm/src/DbManager.php ( 8.52 KB )
/yingpanguazai/ssd/ssd1/www/e.mffb.com.cn/vendor/topthink/framework/src/think/Log.php ( 6.28 KB )
/yingpanguazai/ssd/ssd1/www/e.mffb.com.cn/vendor/topthink/framework/src/think/Manager.php ( 3.92 KB )
/yingpanguazai/ssd/ssd1/www/e.mffb.com.cn/vendor/psr/log/src/LoggerTrait.php ( 2.69 KB )
/yingpanguazai/ssd/ssd1/www/e.mffb.com.cn/vendor/psr/log/src/LoggerInterface.php ( 2.71 KB )
/yingpanguazai/ssd/ssd1/www/e.mffb.com.cn/vendor/topthink/framework/src/think/Cache.php ( 4.92 KB )
/yingpanguazai/ssd/ssd1/www/e.mffb.com.cn/vendor/psr/simple-cache/src/CacheInterface.php ( 4.71 KB )
/yingpanguazai/ssd/ssd1/www/e.mffb.com.cn/vendor/topthink/think-helper/src/helper/Arr.php ( 16.63 KB )
/yingpanguazai/ssd/ssd1/www/e.mffb.com.cn/vendor/topthink/framework/src/think/cache/driver/File.php ( 7.84 KB )
/yingpanguazai/ssd/ssd1/www/e.mffb.com.cn/vendor/topthink/framework/src/think/cache/Driver.php ( 9.03 KB )
/yingpanguazai/ssd/ssd1/www/e.mffb.com.cn/vendor/topthink/framework/src/think/contract/CacheHandlerInterface.php ( 1.99 KB )
/yingpanguazai/ssd/ssd1/www/e.mffb.com.cn/app/Request.php ( 0.09 KB )
/yingpanguazai/ssd/ssd1/www/e.mffb.com.cn/vendor/topthink/framework/src/think/Request.php ( 55.78 KB )
/yingpanguazai/ssd/ssd1/www/e.mffb.com.cn/app/middleware.php ( 0.25 KB )
/yingpanguazai/ssd/ssd1/www/e.mffb.com.cn/vendor/topthink/framework/src/think/Pipeline.php ( 2.61 KB )
/yingpanguazai/ssd/ssd1/www/e.mffb.com.cn/vendor/topthink/think-trace/src/TraceDebug.php ( 3.40 KB )
/yingpanguazai/ssd/ssd1/www/e.mffb.com.cn/vendor/topthink/framework/src/think/middleware/SessionInit.php ( 1.94 KB )
/yingpanguazai/ssd/ssd1/www/e.mffb.com.cn/vendor/topthink/framework/src/think/Session.php ( 1.80 KB )
/yingpanguazai/ssd/ssd1/www/e.mffb.com.cn/vendor/topthink/framework/src/think/session/driver/File.php ( 6.27 KB )
/yingpanguazai/ssd/ssd1/www/e.mffb.com.cn/vendor/topthink/framework/src/think/contract/SessionHandlerInterface.php ( 0.87 KB )
/yingpanguazai/ssd/ssd1/www/e.mffb.com.cn/vendor/topthink/framework/src/think/session/Store.php ( 7.12 KB )
/yingpanguazai/ssd/ssd1/www/e.mffb.com.cn/vendor/topthink/framework/src/think/Route.php ( 23.73 KB )
/yingpanguazai/ssd/ssd1/www/e.mffb.com.cn/vendor/topthink/framework/src/think/route/RuleName.php ( 5.75 KB )
/yingpanguazai/ssd/ssd1/www/e.mffb.com.cn/vendor/topthink/framework/src/think/route/Domain.php ( 2.53 KB )
/yingpanguazai/ssd/ssd1/www/e.mffb.com.cn/vendor/topthink/framework/src/think/route/RuleGroup.php ( 22.43 KB )
/yingpanguazai/ssd/ssd1/www/e.mffb.com.cn/vendor/topthink/framework/src/think/route/Rule.php ( 26.95 KB )
/yingpanguazai/ssd/ssd1/www/e.mffb.com.cn/vendor/topthink/framework/src/think/route/RuleItem.php ( 9.78 KB )
/yingpanguazai/ssd/ssd1/www/e.mffb.com.cn/route/app.php ( 1.72 KB )
/yingpanguazai/ssd/ssd1/www/e.mffb.com.cn/vendor/topthink/framework/src/think/facade/Route.php ( 4.70 KB )
/yingpanguazai/ssd/ssd1/www/e.mffb.com.cn/vendor/topthink/framework/src/think/route/dispatch/Controller.php ( 4.74 KB )
/yingpanguazai/ssd/ssd1/www/e.mffb.com.cn/vendor/topthink/framework/src/think/route/Dispatch.php ( 10.44 KB )
/yingpanguazai/ssd/ssd1/www/e.mffb.com.cn/app/controller/Index.php ( 4.81 KB )
/yingpanguazai/ssd/ssd1/www/e.mffb.com.cn/app/BaseController.php ( 2.05 KB )
/yingpanguazai/ssd/ssd1/www/e.mffb.com.cn/vendor/topthink/think-orm/src/facade/Db.php ( 0.93 KB )
/yingpanguazai/ssd/ssd1/www/e.mffb.com.cn/vendor/topthink/think-orm/src/db/connector/Mysql.php ( 5.44 KB )
/yingpanguazai/ssd/ssd1/www/e.mffb.com.cn/vendor/topthink/think-orm/src/db/PDOConnection.php ( 52.47 KB )
/yingpanguazai/ssd/ssd1/www/e.mffb.com.cn/vendor/topthink/think-orm/src/db/Connection.php ( 8.39 KB )
/yingpanguazai/ssd/ssd1/www/e.mffb.com.cn/vendor/topthink/think-orm/src/db/ConnectionInterface.php ( 4.57 KB )
/yingpanguazai/ssd/ssd1/www/e.mffb.com.cn/vendor/topthink/think-orm/src/db/builder/Mysql.php ( 16.58 KB )
/yingpanguazai/ssd/ssd1/www/e.mffb.com.cn/vendor/topthink/think-orm/src/db/Builder.php ( 24.06 KB )
/yingpanguazai/ssd/ssd1/www/e.mffb.com.cn/vendor/topthink/think-orm/src/db/BaseBuilder.php ( 27.50 KB )
/yingpanguazai/ssd/ssd1/www/e.mffb.com.cn/vendor/topthink/think-orm/src/db/Query.php ( 15.71 KB )
/yingpanguazai/ssd/ssd1/www/e.mffb.com.cn/vendor/topthink/think-orm/src/db/BaseQuery.php ( 45.13 KB )
/yingpanguazai/ssd/ssd1/www/e.mffb.com.cn/vendor/topthink/think-orm/src/db/concern/TimeFieldQuery.php ( 7.43 KB )
/yingpanguazai/ssd/ssd1/www/e.mffb.com.cn/vendor/topthink/think-orm/src/db/concern/AggregateQuery.php ( 3.26 KB )
/yingpanguazai/ssd/ssd1/www/e.mffb.com.cn/vendor/topthink/think-orm/src/db/concern/ModelRelationQuery.php ( 20.07 KB )
/yingpanguazai/ssd/ssd1/www/e.mffb.com.cn/vendor/topthink/think-orm/src/db/concern/ParamsBind.php ( 3.66 KB )
/yingpanguazai/ssd/ssd1/www/e.mffb.com.cn/vendor/topthink/think-orm/src/db/concern/ResultOperation.php ( 7.01 KB )
/yingpanguazai/ssd/ssd1/www/e.mffb.com.cn/vendor/topthink/think-orm/src/db/concern/WhereQuery.php ( 19.37 KB )
/yingpanguazai/ssd/ssd1/www/e.mffb.com.cn/vendor/topthink/think-orm/src/db/concern/JoinAndViewQuery.php ( 7.11 KB )
/yingpanguazai/ssd/ssd1/www/e.mffb.com.cn/vendor/topthink/think-orm/src/db/concern/TableFieldInfo.php ( 2.63 KB )
/yingpanguazai/ssd/ssd1/www/e.mffb.com.cn/vendor/topthink/think-orm/src/db/concern/Transaction.php ( 2.77 KB )
/yingpanguazai/ssd/ssd1/www/e.mffb.com.cn/vendor/topthink/framework/src/think/log/driver/File.php ( 5.96 KB )
/yingpanguazai/ssd/ssd1/www/e.mffb.com.cn/vendor/topthink/framework/src/think/contract/LogHandlerInterface.php ( 0.86 KB )
/yingpanguazai/ssd/ssd1/www/e.mffb.com.cn/vendor/topthink/framework/src/think/log/Channel.php ( 3.89 KB )
/yingpanguazai/ssd/ssd1/www/e.mffb.com.cn/vendor/topthink/framework/src/think/event/LogRecord.php ( 1.02 KB )
/yingpanguazai/ssd/ssd1/www/e.mffb.com.cn/vendor/topthink/think-helper/src/Collection.php ( 16.47 KB )
/yingpanguazai/ssd/ssd1/www/e.mffb.com.cn/vendor/topthink/framework/src/think/facade/View.php ( 1.70 KB )
/yingpanguazai/ssd/ssd1/www/e.mffb.com.cn/vendor/topthink/framework/src/think/View.php ( 4.39 KB )
/yingpanguazai/ssd/ssd1/www/e.mffb.com.cn/vendor/topthink/framework/src/think/Response.php ( 8.81 KB )
/yingpanguazai/ssd/ssd1/www/e.mffb.com.cn/vendor/topthink/framework/src/think/response/View.php ( 3.29 KB )
/yingpanguazai/ssd/ssd1/www/e.mffb.com.cn/vendor/topthink/framework/src/think/Cookie.php ( 6.06 KB )
/yingpanguazai/ssd/ssd1/www/e.mffb.com.cn/vendor/topthink/think-view/src/Think.php ( 8.38 KB )
/yingpanguazai/ssd/ssd1/www/e.mffb.com.cn/vendor/topthink/framework/src/think/contract/TemplateHandlerInterface.php ( 1.60 KB )
/yingpanguazai/ssd/ssd1/www/e.mffb.com.cn/vendor/topthink/think-template/src/Template.php ( 46.61 KB )
/yingpanguazai/ssd/ssd1/www/e.mffb.com.cn/vendor/topthink/think-template/src/template/driver/File.php ( 2.41 KB )
/yingpanguazai/ssd/ssd1/www/e.mffb.com.cn/vendor/topthink/think-template/src/template/contract/DriverInterface.php ( 0.86 KB )
/yingpanguazai/ssd/ssd1/www/e.mffb.com.cn/runtime/temp/600e51726691ba7063b44bb89d9aaaff.php ( 11.98 KB )
/yingpanguazai/ssd/ssd1/www/e.mffb.com.cn/vendor/topthink/think-trace/src/Html.php ( 4.42 KB )
CONNECT:[ UseTime:0.000628s ] mysql:host=127.0.0.1;port=3306;dbname=e_mffb;charset=utf8mb4
SHOW FULL COLUMNS FROM `fenlei` [ RunTime:0.000928s ]
SELECT * FROM `fenlei` WHERE `fid` = 0 [ RunTime:0.000344s ]
SELECT * FROM `fenlei` WHERE `fid` = 63 [ RunTime:0.000284s ]
SHOW FULL COLUMNS FROM `set` [ RunTime:0.000625s ]
SELECT * FROM `set` [ RunTime:0.000234s ]
SHOW FULL COLUMNS FROM `article` [ RunTime:0.000686s ]
SELECT * FROM `article` WHERE `id` = 489890 LIMIT 1 [ RunTime:0.002493s ]
UPDATE `article` SET `lasttime` = 1777146690 WHERE `id` = 489890 [ RunTime:0.007684s ]
SELECT * FROM `fenlei` WHERE `id` = 65 LIMIT 1 [ RunTime:0.001248s ]
SELECT * FROM `article` WHERE `id` < 489890 ORDER BY `id` DESC LIMIT 1 [ RunTime:0.001207s ]
SELECT * FROM `article` WHERE `id` > 489890 ORDER BY `id` ASC LIMIT 1 [ RunTime:0.000955s ]
SELECT * FROM `article` WHERE `id` < 489890 ORDER BY `id` DESC LIMIT 10 [ RunTime:0.002848s ]
SELECT * FROM `article` WHERE `id` < 489890 ORDER BY `id` DESC LIMIT 10,10 [ RunTime:0.024741s ]
SELECT * FROM `article` WHERE `id` < 489890 ORDER BY `id` DESC LIMIT 20,10 [ RunTime:0.008006s ]
0.131475s