
春光明媚,正是举家自驾出游的时刻,但经过长途颠簸,返程回家颇感疲惫。近日,有网友发现,自驾的车辆也可以通过顺丰“快递”回家了。记者采访了解到,轿车托运的时效和价格,按系统计算的。记者通过顺丰小程序查询,800公里路程费用近2000元。

3月23日,顺丰客服人员向记者介绍,这项“轿车托运”业务于去年4月左右上线,目前下单的更多是个人用户,可托运的车型是指车身尺寸不超长5.2×宽2.1×高2(单位:米),车重不超3吨的轿车、SUV、越野车,轿车托运的时效和价格,都是按系统计算的。
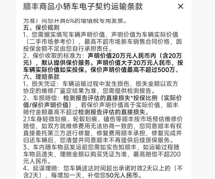
上述客服人员表示,托运的车辆赠送20万元保价,车辆保价金额若超出20万,按万分之一收取服务费,“到车还会安排再次验车,如新增划痕车伤,可以与专员反馈,第一时间核实处理”。

记者在“顺丰速运+”微信小程序上看到,“轿车托运”服务与寻常的寄件流程类似,在选定始发地、目的地、取车时间及保价金额后,系统会自动生成费用明细。
23日,记者尝试选择托运一辆SUV从湖北武汉到江苏连云港,约800公里的路程,系统显示,“大板拼车”方式的费用在1963元起,可在4月3日左右送达。而若选用“小板专车”的方式,可在3月26日左右送达,费用则翻倍至4717元起。

记者注意到,顺丰在车主注意事项中提及,光线不足的时段(如天黑后)或场所(如车库),不进行取送交接。所托运车辆拔掉/关闭ETC设备,以免误扣费用。海南进出岛涉及400-600元上船费,发往东北方向的车辆,务必提前更换防冻液等。
热门视频
GOOD STUFF
•
✦
大吉利商城好物
✦
•





来源: 极目新闻
视频/海报:声创融媒工作室
编辑: 蔡咏桐


