当前位置:首页>电动汽车>30万次真实充电数据揭秘:快充电动车电池是怎么一步步变老的?

30万次真实充电数据揭秘:快充电动车电池是怎么一步步变老的?

  • 2026-03-31 09:50:33
30万次真实充电数据揭秘:快充电动车电池是怎么一步步变老的?

1

摘要

准确估计车载动力电池的健康状态(SOH)是推动电动汽车技术发展的关键。然而,更高的充电倍率以及日益复杂的行驶工况带来了显著挑战,表现为不同车辆之间以及不同循环之间存在较大的差异性。本文针对采用多阶段恒流快充与电压均衡技术的电动汽车,提出了一种用于监测电池容量衰减的SOH估计框架。该框架基于对电动汽车充电行为的深入分析,设计了定制化的数据窗口方法,并从整车、电池包和单体电池多个层级提取分层特征,以实现对电池老化过程的跟踪。本文收集了300辆纯电动汽车在1.5年内的真实充电数据,共获得193,180 条样本用于模型验证。性能最优的机器学习模型在仅使用 30% 数据进行训练的情况下,对93.7%的样本实现了小于2%的绝对误差,均方根误差(RMSE)为 1.05%,最大误差仅为3.73%。分析结果表明,该模型无需根据特定驾驶习惯或运行工况对车辆进行预先筛选即可有效构建。值得注意的是,仅利用单辆车辆的数据也能够获得可靠且准确的SOH估计,其RMSE仍可达到1.82%。研究结果表明,结合用户行为信息的特征工程在解析动态变化车辆工况下的电池包老化机理方面具有巨大潜力。本工作进一步证明了在仅依赖少量车辆数据的条件下,开发高精度电池管理系统SOH估计模块的可行性与应用前景。

2

研究背景

在全球能源危机与交通电动化加速推进的背景下,锂离子电池凭借其优异的寿命和储能性能成为电动汽车的核心动力来源,但续航焦虑、充电时间和安全性问题仍严重制约其发展。为缓解充电时间过长带来的用户顾虑,车企与政府大力推动快充技术,使动力电池在更高倍率、更复杂工况下面临显著的锂沉积风险和加速老化问题,这也使得在全生命周期内准确评估车载电池SOH成为支撑快充电动汽车安全与寿命的关键技术。然而,电池老化受路径依赖、单体差异及电池包内部热—电—力学非均匀性等多因素耦合影响,导致即便材料相同的电芯在相同负载下也可能呈现显著不同的退化轨迹,进一步增加了SOH量化的复杂性。尽管机器学习方法已被广泛用于基于电元、热、力和电化学特征的SOH估计,但现有研究多依赖实验室低倍率、规则工况数据,难以适用于真实车辆中多阶段快充、随机工况以及电池包一致性调控等复杂场景;同时,对电池包内部单体不一致性与老化之间关系的刻画仍不充分。针对上述挑战,本文提出了一种面向快充电动汽车的SOH估计框架,通过分析用户真实充电行为构建定制化数据窗口,并在整车、电池包与单体电池多层级上进行特征工程与特征筛选,以捕捉历史相关耦合老化行为和电池包一致性特征。基于300辆电动汽车、历时1.5年的大规模真实充电数据,所提出的方法在仅使用少量训练数据的情况下即可实现高精度SOH估计,验证了将用户行为信息与分层特征工程相结合,用于复杂快充工况下车载电池健康评估的有效性与工程应用潜力。

3

研究结果

1. 电池数据收集及处理

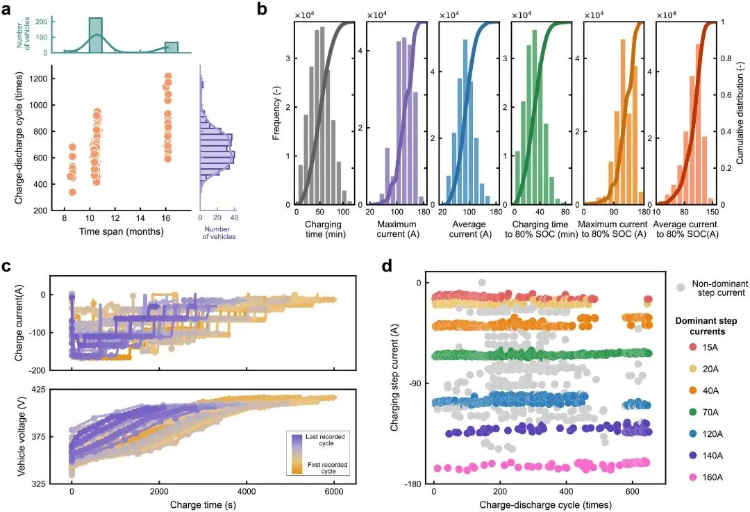
基于大规模真实车辆运行数据,本文系统刻画了快充电动汽车电池容量衰减的复杂特征空间。研究共采集了来自300辆纯电动出租车的193,180条充放电样本,这些车辆搭载由96串NCM电芯组成的动力电池系统,BMS以10 s采样间隔持续记录电流、电压、SOC和温度等关键信息。数据按投运时间划分为三批次(图1a),覆盖了从数百到千余次循环、不同里程水平和容量衰减状态,充分反映了车辆使用强度和充电行为的高度多样性。统计分析表明,车辆普遍采用多阶段恒流快充策略,最大充电电流可达180 A,超过一半的充电过程在40 min内完成,且约60%的样本可在30 min内充至80% SOC(图1b),凸显了典型快充工况特征。进一步分析单车充电曲线发现,充电初始与结束SOC高度随机,同一车辆在不同循环中的电流阶段和幅值亦存在明显差异(图1c、d),反映出真实应用中由不同充电桩和初始状态引入的随机性。针对这种多阶段、高倍率且不稳定的充电行为,研究结果表明,将用户充电行为信息与特征工程相结合,并在特征构建中全面纳入电池包内各单体电压和温度演化特征,有助于有效表征复杂使用条件下的容量衰减规律,为快充电动汽车电池SOH估计提供了坚实的数据基础和方法支撑。

图1

2. 用户充电行为分析

本文提出了一种融合锂离子电池机理认知的特征工程方法,用于构建具有跨车辆、跨工况适应性的车载电池老化检测模型。通过对大规模真实工况下用户充电行为进行统计分析,研究从SOC与电压两个维度刻画了电池包及单体电芯的动态特征,以确定对驾驶和充电策略不敏感的特征提取窗口。结果显示,约55%的充电行为始于40%SOC以上,而超过96%的充电过程终止于80%–100%SOC,其中59%为满充(图2a),反映出明显的里程焦虑特征。在电压层面,通过比较MAX–MAX、MAX–MIN、MIN–MAX和MIN–MIN四种初末电压组合,发现各方案下的分布高度一致(图2b、c),表明电池包整体均衡性良好,因此后续分析聚焦于MAX–MAX方案。进一步分析用户在不同SOC区间内的充电比例发现,用户占比随初始SOC升高而增加,但随ΔSOC增大而降低,说明高SOC下频繁、小幅补电的行为占主导(图 2d–f)。类似的非均匀性也体现在电压分布中,20 mV电压窗口下的充电概率密度从3.70 V时的54.1%逐步上升至4.2 V时的83.6%,而过宽的电压窗口则显著降低了有效样本比例(图2g–i)。这些结果揭示了样本数量与窗口宽度之间的权衡关系。基于此,研究提出按评估频率定制SOC或电压数据窗口的策略,例如在较高频率下采用较窄窗口、在较低频率下拓宽窗口,以在保证样本充分性的同时降低驾驶与充电行为异质性影响,从而提升电池老化建模在不同使用场景下的灵活性与泛化能力。

图2

3. 基于特征工程和机器学习的电池SOH建模

针对电池老化对制造差异、成组方式、循环工况及温度条件的高度敏感性,本文提出了一套面向整车应用的、全方位特征工程框架,以支撑跨车辆、跨电池包和跨工况的通用老化建模。基于定制的数据窗口(图3a),研究结合电压、电流、温度和SOC等BMS信号,在车辆、整包和单体三个层级系统性构建特征,通过线性与非线性变换刻画电池在运行过程中的电化学演化特征。其中,车辆层级仅包含里程和充电次数,而在整包和单体层级内,于特定SOC或电压窗口(如 f=1/2对应55%–90%SOC或3.78–4.18V)提取最大值、最小值、均值、方差、偏度、峰度、极差和斜率等统计量,最终形成64个整包特征、1024个单体特征,并进一步通过跨单体的二次统计构建128个不一致性特征,用于量化在均衡策略下仍然存在的内部差异。随后,通过系统化的特征筛选流程(图 3b),在SOC-wise与Volt-wise两种策略下分别保留了19个和14个关键特征,其相关性结构如图3c、d所示。结果表明,SOC-wise策略保留的有效特征更多,可能与BMS中SOC不确定性较高、需依赖更多老化相关信息有关;同时,两种策略之间仍存在显著重叠,识别出一组稳定且具有物理意义的核心特征。进一步分析发现,里程、充电次数和整包最大电压在两种策略下均位居特征重要性前列,单体层级的分布特征(尤其是偏度)相比传统方差更敏感地反映了均衡条件下的老化差异,而温度相关特征同样发挥关键作用,印证了温度对电池衰退的主导影响。在此基础上,筛选后的特征被输入SVR、RF和MLP等机器学习模型,对车辆运行中的SOH进行估计,其中容量通过SOC窗口内的安时积分确定。结果表明,该特征工程体系在保证物理可解释性的同时,兼顾了模型精度与工程可部署性,为真实车辆中电池健康状态的在线评估提供了可靠支撑。

图3

4. SOH估计性能评估

本文系统评估了所提出SOH估计框架在跨车辆场景下的性能,分别结合SOC-wise与Volt-wise两种策略,并采用SVR、RF和MLP三类机器学习模型进行验证。模型仅基于训练集中的退化特征进行训练,未引入待验证车辆的历史使用信息,从而对特征泛化能力提出了更高要求。在频率为 f = 1/2 的定制化评估框架下,选取第一批次中63辆车(约占数据集30%)作为训练数据,其余批次车辆用于独立验证模型在不同车辆批次间的迁移性。结果表明,在SOC-wise策略下,三种模型均能准确跟踪重度与中度老化车辆的容量衰减趋势,估计结果及误差分布如图4a和b 所示,大多数样本的绝对误差低于2.5%,RMSE和MAE分别控制在1.2%和0.92%以内,最大误差不超过4.2%,显示出良好的跨批次一致性和鲁棒性。Volt-wise策略虽整体误差略高(图4c和d),但仍保持RMSE约1.41%、MAE约1.12%、最大误差约4.7%,从侧面印证了框架的有效性。进一步通过多组随机车辆组合实验(图4e),在不同训练集划分和算法条件下,SOC-wise策略始终保持RMSE约1.05%–1.18%、MAE约0.80%–0.91%,Volt-wise策略也稳定在RMSE约1.3%–1.41%的水平,说明该框架无需针对特定用户行为或运行工况进行筛选,即可在多车辆间实现可靠泛化。对比分析还发现,传统模型(SVR、RF)与神经网络模型(MLP)在性能上并无显著差异,且与LSTM、GRU等方法的对比结果进一步表明,SOH估计精度主要受特征有效性驱动,而非模型复杂度。最后,通过逐步缩减训练数据规模(图 4f和g),研究发现即便仅使用单车数据训练,模型仍可获得可接受的估计精度(SOC-wise下RMSE约1.82%),而5%的训练数据已足以在精度与效率之间取得良好平衡。这一结果凸显了该基于频率定制特征工程的框架在工程应用中的现实潜力,为将轻量级ML模型直接集成至BMS、实现实时SOH在线监测提供了坚实依据。

图4

4

总结与讨论

通过补充实验,本文系统分析了评估频率、SOC误差以及特征工程策略对所提SOH估计框架性能的影响。结果表明,在频率可定制的容量评估方法中,降低评估频率(由 f = 1/2 降至 1/10 和 1/30)可显著提升SOH估计精度(图5a),且该趋势在训练数据规模增大时更加明显;以30%训练数据为例,SOC-wise策略的RMSE由1.16%降至0.99%和0.96%,Volt-wise策略亦呈现相同规律。这一改进源于较宽数据窗口所提供的更完整时序信息以及容量衰减趋势的平滑化,从而降低了噪声干扰,但也凸显了估计频率与实时性之间需要权衡。

进一步的SOC敏感性分析(图5c)显示,在SOC误差不超过5%的情况下,两种策略均能保持可靠估计,其中Volt-wise策略对SOC扰动更具鲁棒性;当SOC误差达到10%时,SOC-wise策略性能显著劣化,而Volt-wise策略仍能维持相对较低的RMSE和最大误差,说明其在极端SOC不确定性条件下更具优势。与此同时,通过关闭频率定制窗口并与传统“非用户行为驱动”基线策略对比(图5d),结果清晰表明缺乏定制化窗口会导致健康状态识别能力显著下降,而所提出的SOC-wise和Volt-wise策略在三类ML模型下均显著降低误差,验证了基于用户行为设计数据窗口的关键作用。特征相关性分析(图3c和d)进一步揭示,在所提框架中筛选出的多层级特征与容量之间保持中高相关性,而基线策略下相关性明显减弱,说明不确定窗口会掩盖真实老化信息。尤其是反映电芯一致性的偏度类特征,在不同策略中均表现出对运行工况不敏感却对老化高度敏感的特性,从而支撑了该框架在复杂、多变工况下实现稳定、可靠车辆电池SOH评估的能力。

图5

原文链接:

Zhang C, Wang J, Zhang L, Zhang W, Zhu T, Yang X-G, et al. Decoding battery aging in fast-charging electric vehicles: An advanced SOH estimation framework using real-world field data. Energy Storage Mater. 2025;78:104236.

最新文章

随机文章

基本 文件 流程 错误 SQL 调试
  1. 请求信息 : 2026-03-31 11:34:05 HTTP/2.0 GET : https://e.mffb.com.cn/a/465564.html
  2. 运行时间 : 0.088734s [ 吞吐率:11.27req/s ] 内存消耗:4,677.41kb 文件加载:140
  3. 缓存信息 : 0 reads,0 writes
  4. 会话信息 : SESSION_ID=d0da784f4ebcab39f47405d690a2e855
  1. /yingpanguazai/ssd/ssd1/www/e.mffb.com.cn/public/index.php ( 0.79 KB )
  2. /yingpanguazai/ssd/ssd1/www/e.mffb.com.cn/vendor/autoload.php ( 0.17 KB )
  3. /yingpanguazai/ssd/ssd1/www/e.mffb.com.cn/vendor/composer/autoload_real.php ( 2.49 KB )
  4. /yingpanguazai/ssd/ssd1/www/e.mffb.com.cn/vendor/composer/platform_check.php ( 0.90 KB )
  5. /yingpanguazai/ssd/ssd1/www/e.mffb.com.cn/vendor/composer/ClassLoader.php ( 14.03 KB )
  6. /yingpanguazai/ssd/ssd1/www/e.mffb.com.cn/vendor/composer/autoload_static.php ( 4.90 KB )
  7. /yingpanguazai/ssd/ssd1/www/e.mffb.com.cn/vendor/topthink/think-helper/src/helper.php ( 8.34 KB )
  8. /yingpanguazai/ssd/ssd1/www/e.mffb.com.cn/vendor/topthink/think-validate/src/helper.php ( 2.19 KB )
  9. /yingpanguazai/ssd/ssd1/www/e.mffb.com.cn/vendor/topthink/think-orm/src/helper.php ( 1.47 KB )
  10. /yingpanguazai/ssd/ssd1/www/e.mffb.com.cn/vendor/topthink/think-orm/stubs/load_stubs.php ( 0.16 KB )
  11. /yingpanguazai/ssd/ssd1/www/e.mffb.com.cn/vendor/topthink/framework/src/think/Exception.php ( 1.69 KB )
  12. /yingpanguazai/ssd/ssd1/www/e.mffb.com.cn/vendor/topthink/think-container/src/Facade.php ( 2.71 KB )
  13. /yingpanguazai/ssd/ssd1/www/e.mffb.com.cn/vendor/symfony/deprecation-contracts/function.php ( 0.99 KB )
  14. /yingpanguazai/ssd/ssd1/www/e.mffb.com.cn/vendor/symfony/polyfill-mbstring/bootstrap.php ( 8.26 KB )
  15. /yingpanguazai/ssd/ssd1/www/e.mffb.com.cn/vendor/symfony/polyfill-mbstring/bootstrap80.php ( 9.78 KB )
  16. /yingpanguazai/ssd/ssd1/www/e.mffb.com.cn/vendor/symfony/var-dumper/Resources/functions/dump.php ( 1.49 KB )
  17. /yingpanguazai/ssd/ssd1/www/e.mffb.com.cn/vendor/topthink/think-dumper/src/helper.php ( 0.18 KB )
  18. /yingpanguazai/ssd/ssd1/www/e.mffb.com.cn/vendor/symfony/var-dumper/VarDumper.php ( 4.30 KB )
  19. /yingpanguazai/ssd/ssd1/www/e.mffb.com.cn/vendor/topthink/framework/src/think/App.php ( 15.30 KB )
  20. /yingpanguazai/ssd/ssd1/www/e.mffb.com.cn/vendor/topthink/think-container/src/Container.php ( 15.76 KB )
  21. /yingpanguazai/ssd/ssd1/www/e.mffb.com.cn/vendor/psr/container/src/ContainerInterface.php ( 1.02 KB )
  22. /yingpanguazai/ssd/ssd1/www/e.mffb.com.cn/app/provider.php ( 0.19 KB )
  23. /yingpanguazai/ssd/ssd1/www/e.mffb.com.cn/vendor/topthink/framework/src/think/Http.php ( 6.04 KB )
  24. /yingpanguazai/ssd/ssd1/www/e.mffb.com.cn/vendor/topthink/think-helper/src/helper/Str.php ( 7.29 KB )
  25. /yingpanguazai/ssd/ssd1/www/e.mffb.com.cn/vendor/topthink/framework/src/think/Env.php ( 4.68 KB )
  26. /yingpanguazai/ssd/ssd1/www/e.mffb.com.cn/app/common.php ( 0.03 KB )
  27. /yingpanguazai/ssd/ssd1/www/e.mffb.com.cn/vendor/topthink/framework/src/helper.php ( 18.78 KB )
  28. /yingpanguazai/ssd/ssd1/www/e.mffb.com.cn/vendor/topthink/framework/src/think/Config.php ( 5.54 KB )
  29. /yingpanguazai/ssd/ssd1/www/e.mffb.com.cn/config/app.php ( 0.95 KB )
  30. /yingpanguazai/ssd/ssd1/www/e.mffb.com.cn/config/cache.php ( 0.78 KB )
  31. /yingpanguazai/ssd/ssd1/www/e.mffb.com.cn/config/console.php ( 0.23 KB )
  32. /yingpanguazai/ssd/ssd1/www/e.mffb.com.cn/config/cookie.php ( 0.56 KB )
  33. /yingpanguazai/ssd/ssd1/www/e.mffb.com.cn/config/database.php ( 2.48 KB )
  34. /yingpanguazai/ssd/ssd1/www/e.mffb.com.cn/vendor/topthink/framework/src/think/facade/Env.php ( 1.67 KB )
  35. /yingpanguazai/ssd/ssd1/www/e.mffb.com.cn/config/filesystem.php ( 0.61 KB )
  36. /yingpanguazai/ssd/ssd1/www/e.mffb.com.cn/config/lang.php ( 0.91 KB )
  37. /yingpanguazai/ssd/ssd1/www/e.mffb.com.cn/config/log.php ( 1.35 KB )
  38. /yingpanguazai/ssd/ssd1/www/e.mffb.com.cn/config/middleware.php ( 0.19 KB )
  39. /yingpanguazai/ssd/ssd1/www/e.mffb.com.cn/config/route.php ( 1.89 KB )
  40. /yingpanguazai/ssd/ssd1/www/e.mffb.com.cn/config/session.php ( 0.57 KB )
  41. /yingpanguazai/ssd/ssd1/www/e.mffb.com.cn/config/trace.php ( 0.34 KB )
  42. /yingpanguazai/ssd/ssd1/www/e.mffb.com.cn/config/view.php ( 0.82 KB )
  43. /yingpanguazai/ssd/ssd1/www/e.mffb.com.cn/app/event.php ( 0.25 KB )
  44. /yingpanguazai/ssd/ssd1/www/e.mffb.com.cn/vendor/topthink/framework/src/think/Event.php ( 7.67 KB )
  45. /yingpanguazai/ssd/ssd1/www/e.mffb.com.cn/app/service.php ( 0.13 KB )
  46. /yingpanguazai/ssd/ssd1/www/e.mffb.com.cn/app/AppService.php ( 0.26 KB )
  47. /yingpanguazai/ssd/ssd1/www/e.mffb.com.cn/vendor/topthink/framework/src/think/Service.php ( 1.64 KB )
  48. /yingpanguazai/ssd/ssd1/www/e.mffb.com.cn/vendor/topthink/framework/src/think/Lang.php ( 7.35 KB )
  49. /yingpanguazai/ssd/ssd1/www/e.mffb.com.cn/vendor/topthink/framework/src/lang/zh-cn.php ( 13.70 KB )
  50. /yingpanguazai/ssd/ssd1/www/e.mffb.com.cn/vendor/topthink/framework/src/think/initializer/Error.php ( 3.31 KB )
  51. /yingpanguazai/ssd/ssd1/www/e.mffb.com.cn/vendor/topthink/framework/src/think/initializer/RegisterService.php ( 1.33 KB )
  52. /yingpanguazai/ssd/ssd1/www/e.mffb.com.cn/vendor/services.php ( 0.14 KB )
  53. /yingpanguazai/ssd/ssd1/www/e.mffb.com.cn/vendor/topthink/framework/src/think/service/PaginatorService.php ( 1.52 KB )
  54. /yingpanguazai/ssd/ssd1/www/e.mffb.com.cn/vendor/topthink/framework/src/think/service/ValidateService.php ( 0.99 KB )
  55. /yingpanguazai/ssd/ssd1/www/e.mffb.com.cn/vendor/topthink/framework/src/think/service/ModelService.php ( 2.04 KB )
  56. /yingpanguazai/ssd/ssd1/www/e.mffb.com.cn/vendor/topthink/think-trace/src/Service.php ( 0.77 KB )
  57. /yingpanguazai/ssd/ssd1/www/e.mffb.com.cn/vendor/topthink/framework/src/think/Middleware.php ( 6.72 KB )
  58. /yingpanguazai/ssd/ssd1/www/e.mffb.com.cn/vendor/topthink/framework/src/think/initializer/BootService.php ( 0.77 KB )
  59. /yingpanguazai/ssd/ssd1/www/e.mffb.com.cn/vendor/topthink/think-orm/src/Paginator.php ( 11.86 KB )
  60. /yingpanguazai/ssd/ssd1/www/e.mffb.com.cn/vendor/topthink/think-validate/src/Validate.php ( 63.20 KB )
  61. /yingpanguazai/ssd/ssd1/www/e.mffb.com.cn/vendor/topthink/think-orm/src/Model.php ( 23.55 KB )
  62. /yingpanguazai/ssd/ssd1/www/e.mffb.com.cn/vendor/topthink/think-orm/src/model/concern/Attribute.php ( 21.05 KB )
  63. /yingpanguazai/ssd/ssd1/www/e.mffb.com.cn/vendor/topthink/think-orm/src/model/concern/AutoWriteData.php ( 4.21 KB )
  64. /yingpanguazai/ssd/ssd1/www/e.mffb.com.cn/vendor/topthink/think-orm/src/model/concern/Conversion.php ( 6.44 KB )
  65. /yingpanguazai/ssd/ssd1/www/e.mffb.com.cn/vendor/topthink/think-orm/src/model/concern/DbConnect.php ( 5.16 KB )
  66. /yingpanguazai/ssd/ssd1/www/e.mffb.com.cn/vendor/topthink/think-orm/src/model/concern/ModelEvent.php ( 2.33 KB )
  67. /yingpanguazai/ssd/ssd1/www/e.mffb.com.cn/vendor/topthink/think-orm/src/model/concern/RelationShip.php ( 28.29 KB )
  68. /yingpanguazai/ssd/ssd1/www/e.mffb.com.cn/vendor/topthink/think-helper/src/contract/Arrayable.php ( 0.09 KB )
  69. /yingpanguazai/ssd/ssd1/www/e.mffb.com.cn/vendor/topthink/think-helper/src/contract/Jsonable.php ( 0.13 KB )
  70. /yingpanguazai/ssd/ssd1/www/e.mffb.com.cn/vendor/topthink/think-orm/src/model/contract/Modelable.php ( 0.09 KB )
  71. /yingpanguazai/ssd/ssd1/www/e.mffb.com.cn/vendor/topthink/framework/src/think/Db.php ( 2.88 KB )
  72. /yingpanguazai/ssd/ssd1/www/e.mffb.com.cn/vendor/topthink/think-orm/src/DbManager.php ( 8.52 KB )
  73. /yingpanguazai/ssd/ssd1/www/e.mffb.com.cn/vendor/topthink/framework/src/think/Log.php ( 6.28 KB )
  74. /yingpanguazai/ssd/ssd1/www/e.mffb.com.cn/vendor/topthink/framework/src/think/Manager.php ( 3.92 KB )
  75. /yingpanguazai/ssd/ssd1/www/e.mffb.com.cn/vendor/psr/log/src/LoggerTrait.php ( 2.69 KB )
  76. /yingpanguazai/ssd/ssd1/www/e.mffb.com.cn/vendor/psr/log/src/LoggerInterface.php ( 2.71 KB )
  77. /yingpanguazai/ssd/ssd1/www/e.mffb.com.cn/vendor/topthink/framework/src/think/Cache.php ( 4.92 KB )
  78. /yingpanguazai/ssd/ssd1/www/e.mffb.com.cn/vendor/psr/simple-cache/src/CacheInterface.php ( 4.71 KB )
  79. /yingpanguazai/ssd/ssd1/www/e.mffb.com.cn/vendor/topthink/think-helper/src/helper/Arr.php ( 16.63 KB )
  80. /yingpanguazai/ssd/ssd1/www/e.mffb.com.cn/vendor/topthink/framework/src/think/cache/driver/File.php ( 7.84 KB )
  81. /yingpanguazai/ssd/ssd1/www/e.mffb.com.cn/vendor/topthink/framework/src/think/cache/Driver.php ( 9.03 KB )
  82. /yingpanguazai/ssd/ssd1/www/e.mffb.com.cn/vendor/topthink/framework/src/think/contract/CacheHandlerInterface.php ( 1.99 KB )
  83. /yingpanguazai/ssd/ssd1/www/e.mffb.com.cn/app/Request.php ( 0.09 KB )
  84. /yingpanguazai/ssd/ssd1/www/e.mffb.com.cn/vendor/topthink/framework/src/think/Request.php ( 55.78 KB )
  85. /yingpanguazai/ssd/ssd1/www/e.mffb.com.cn/app/middleware.php ( 0.25 KB )
  86. /yingpanguazai/ssd/ssd1/www/e.mffb.com.cn/vendor/topthink/framework/src/think/Pipeline.php ( 2.61 KB )
  87. /yingpanguazai/ssd/ssd1/www/e.mffb.com.cn/vendor/topthink/think-trace/src/TraceDebug.php ( 3.40 KB )
  88. /yingpanguazai/ssd/ssd1/www/e.mffb.com.cn/vendor/topthink/framework/src/think/middleware/SessionInit.php ( 1.94 KB )
  89. /yingpanguazai/ssd/ssd1/www/e.mffb.com.cn/vendor/topthink/framework/src/think/Session.php ( 1.80 KB )
  90. /yingpanguazai/ssd/ssd1/www/e.mffb.com.cn/vendor/topthink/framework/src/think/session/driver/File.php ( 6.27 KB )
  91. /yingpanguazai/ssd/ssd1/www/e.mffb.com.cn/vendor/topthink/framework/src/think/contract/SessionHandlerInterface.php ( 0.87 KB )
  92. /yingpanguazai/ssd/ssd1/www/e.mffb.com.cn/vendor/topthink/framework/src/think/session/Store.php ( 7.12 KB )
  93. /yingpanguazai/ssd/ssd1/www/e.mffb.com.cn/vendor/topthink/framework/src/think/Route.php ( 23.73 KB )
  94. /yingpanguazai/ssd/ssd1/www/e.mffb.com.cn/vendor/topthink/framework/src/think/route/RuleName.php ( 5.75 KB )
  95. /yingpanguazai/ssd/ssd1/www/e.mffb.com.cn/vendor/topthink/framework/src/think/route/Domain.php ( 2.53 KB )
  96. /yingpanguazai/ssd/ssd1/www/e.mffb.com.cn/vendor/topthink/framework/src/think/route/RuleGroup.php ( 22.43 KB )
  97. /yingpanguazai/ssd/ssd1/www/e.mffb.com.cn/vendor/topthink/framework/src/think/route/Rule.php ( 26.95 KB )
  98. /yingpanguazai/ssd/ssd1/www/e.mffb.com.cn/vendor/topthink/framework/src/think/route/RuleItem.php ( 9.78 KB )
  99. /yingpanguazai/ssd/ssd1/www/e.mffb.com.cn/route/app.php ( 1.72 KB )
  100. /yingpanguazai/ssd/ssd1/www/e.mffb.com.cn/vendor/topthink/framework/src/think/facade/Route.php ( 4.70 KB )
  101. /yingpanguazai/ssd/ssd1/www/e.mffb.com.cn/vendor/topthink/framework/src/think/route/dispatch/Controller.php ( 4.74 KB )
  102. /yingpanguazai/ssd/ssd1/www/e.mffb.com.cn/vendor/topthink/framework/src/think/route/Dispatch.php ( 10.44 KB )
  103. /yingpanguazai/ssd/ssd1/www/e.mffb.com.cn/app/controller/Index.php ( 4.81 KB )
  104. /yingpanguazai/ssd/ssd1/www/e.mffb.com.cn/app/BaseController.php ( 2.05 KB )
  105. /yingpanguazai/ssd/ssd1/www/e.mffb.com.cn/vendor/topthink/think-orm/src/facade/Db.php ( 0.93 KB )
  106. /yingpanguazai/ssd/ssd1/www/e.mffb.com.cn/vendor/topthink/think-orm/src/db/connector/Mysql.php ( 5.44 KB )
  107. /yingpanguazai/ssd/ssd1/www/e.mffb.com.cn/vendor/topthink/think-orm/src/db/PDOConnection.php ( 52.47 KB )
  108. /yingpanguazai/ssd/ssd1/www/e.mffb.com.cn/vendor/topthink/think-orm/src/db/Connection.php ( 8.39 KB )
  109. /yingpanguazai/ssd/ssd1/www/e.mffb.com.cn/vendor/topthink/think-orm/src/db/ConnectionInterface.php ( 4.57 KB )
  110. /yingpanguazai/ssd/ssd1/www/e.mffb.com.cn/vendor/topthink/think-orm/src/db/builder/Mysql.php ( 16.58 KB )
  111. /yingpanguazai/ssd/ssd1/www/e.mffb.com.cn/vendor/topthink/think-orm/src/db/Builder.php ( 24.06 KB )
  112. /yingpanguazai/ssd/ssd1/www/e.mffb.com.cn/vendor/topthink/think-orm/src/db/BaseBuilder.php ( 27.50 KB )
  113. /yingpanguazai/ssd/ssd1/www/e.mffb.com.cn/vendor/topthink/think-orm/src/db/Query.php ( 15.71 KB )
  114. /yingpanguazai/ssd/ssd1/www/e.mffb.com.cn/vendor/topthink/think-orm/src/db/BaseQuery.php ( 45.13 KB )
  115. /yingpanguazai/ssd/ssd1/www/e.mffb.com.cn/vendor/topthink/think-orm/src/db/concern/TimeFieldQuery.php ( 7.43 KB )
  116. /yingpanguazai/ssd/ssd1/www/e.mffb.com.cn/vendor/topthink/think-orm/src/db/concern/AggregateQuery.php ( 3.26 KB )
  117. /yingpanguazai/ssd/ssd1/www/e.mffb.com.cn/vendor/topthink/think-orm/src/db/concern/ModelRelationQuery.php ( 20.07 KB )
  118. /yingpanguazai/ssd/ssd1/www/e.mffb.com.cn/vendor/topthink/think-orm/src/db/concern/ParamsBind.php ( 3.66 KB )
  119. /yingpanguazai/ssd/ssd1/www/e.mffb.com.cn/vendor/topthink/think-orm/src/db/concern/ResultOperation.php ( 7.01 KB )
  120. /yingpanguazai/ssd/ssd1/www/e.mffb.com.cn/vendor/topthink/think-orm/src/db/concern/WhereQuery.php ( 19.37 KB )
  121. /yingpanguazai/ssd/ssd1/www/e.mffb.com.cn/vendor/topthink/think-orm/src/db/concern/JoinAndViewQuery.php ( 7.11 KB )
  122. /yingpanguazai/ssd/ssd1/www/e.mffb.com.cn/vendor/topthink/think-orm/src/db/concern/TableFieldInfo.php ( 2.63 KB )
  123. /yingpanguazai/ssd/ssd1/www/e.mffb.com.cn/vendor/topthink/think-orm/src/db/concern/Transaction.php ( 2.77 KB )
  124. /yingpanguazai/ssd/ssd1/www/e.mffb.com.cn/vendor/topthink/framework/src/think/log/driver/File.php ( 5.96 KB )
  125. /yingpanguazai/ssd/ssd1/www/e.mffb.com.cn/vendor/topthink/framework/src/think/contract/LogHandlerInterface.php ( 0.86 KB )
  126. /yingpanguazai/ssd/ssd1/www/e.mffb.com.cn/vendor/topthink/framework/src/think/log/Channel.php ( 3.89 KB )
  127. /yingpanguazai/ssd/ssd1/www/e.mffb.com.cn/vendor/topthink/framework/src/think/event/LogRecord.php ( 1.02 KB )
  128. /yingpanguazai/ssd/ssd1/www/e.mffb.com.cn/vendor/topthink/think-helper/src/Collection.php ( 16.47 KB )
  129. /yingpanguazai/ssd/ssd1/www/e.mffb.com.cn/vendor/topthink/framework/src/think/facade/View.php ( 1.70 KB )
  130. /yingpanguazai/ssd/ssd1/www/e.mffb.com.cn/vendor/topthink/framework/src/think/View.php ( 4.39 KB )
  131. /yingpanguazai/ssd/ssd1/www/e.mffb.com.cn/vendor/topthink/framework/src/think/Response.php ( 8.81 KB )
  132. /yingpanguazai/ssd/ssd1/www/e.mffb.com.cn/vendor/topthink/framework/src/think/response/View.php ( 3.29 KB )
  133. /yingpanguazai/ssd/ssd1/www/e.mffb.com.cn/vendor/topthink/framework/src/think/Cookie.php ( 6.06 KB )
  134. /yingpanguazai/ssd/ssd1/www/e.mffb.com.cn/vendor/topthink/think-view/src/Think.php ( 8.38 KB )
  135. /yingpanguazai/ssd/ssd1/www/e.mffb.com.cn/vendor/topthink/framework/src/think/contract/TemplateHandlerInterface.php ( 1.60 KB )
  136. /yingpanguazai/ssd/ssd1/www/e.mffb.com.cn/vendor/topthink/think-template/src/Template.php ( 46.61 KB )
  137. /yingpanguazai/ssd/ssd1/www/e.mffb.com.cn/vendor/topthink/think-template/src/template/driver/File.php ( 2.41 KB )
  138. /yingpanguazai/ssd/ssd1/www/e.mffb.com.cn/vendor/topthink/think-template/src/template/contract/DriverInterface.php ( 0.86 KB )
  139. /yingpanguazai/ssd/ssd1/www/e.mffb.com.cn/runtime/temp/600e51726691ba7063b44bb89d9aaaff.php ( 11.98 KB )
  140. /yingpanguazai/ssd/ssd1/www/e.mffb.com.cn/vendor/topthink/think-trace/src/Html.php ( 4.42 KB )
  1. CONNECT:[ UseTime:0.000605s ] mysql:host=127.0.0.1;port=3306;dbname=e_mffb;charset=utf8mb4
  2. SHOW FULL COLUMNS FROM `fenlei` [ RunTime:0.000610s ]
  3. SELECT * FROM `fenlei` WHERE `fid` = 0 [ RunTime:0.000274s ]
  4. SELECT * FROM `fenlei` WHERE `fid` = 63 [ RunTime:0.000327s ]
  5. SHOW FULL COLUMNS FROM `set` [ RunTime:0.000464s ]
  6. SELECT * FROM `set` [ RunTime:0.000217s ]
  7. SHOW FULL COLUMNS FROM `article` [ RunTime:0.000560s ]
  8. SELECT * FROM `article` WHERE `id` = 465564 LIMIT 1 [ RunTime:0.000426s ]
  9. UPDATE `article` SET `lasttime` = 1774928045 WHERE `id` = 465564 [ RunTime:0.010690s ]
  10. SELECT * FROM `fenlei` WHERE `id` = 66 LIMIT 1 [ RunTime:0.000240s ]
  11. SELECT * FROM `article` WHERE `id` < 465564 ORDER BY `id` DESC LIMIT 1 [ RunTime:0.000595s ]
  12. SELECT * FROM `article` WHERE `id` > 465564 ORDER BY `id` ASC LIMIT 1 [ RunTime:0.000425s ]
  13. SELECT * FROM `article` WHERE `id` < 465564 ORDER BY `id` DESC LIMIT 10 [ RunTime:0.000814s ]
  14. SELECT * FROM `article` WHERE `id` < 465564 ORDER BY `id` DESC LIMIT 10,10 [ RunTime:0.000675s ]
  15. SELECT * FROM `article` WHERE `id` < 465564 ORDER BY `id` DESC LIMIT 20,10 [ RunTime:0.005226s ]
0.090421s