当前位置:首页>SUV>15-20万买合资SUV,懂车的人都盯这4款:谁最“真香”?

15-20万买合资SUV,懂车的人都盯这4款:谁最“真香”?

  • 2026-02-20 21:37:03
15-20万买合资SUV,懂车的人都盯这4款:谁最“真香”?

15-20万合资SUV怎么买?我挑了4台,台台是“真香候选人”

预算15-20万,想买合资SUV,这几年真有点挑花眼——新势力一个劲儿卷配置,合资这边又悄悄 市场下滑非常严重,优惠一给,老车主都要被气的直接蹦起来。 我盯着终端行情和口碑,筛了一圈,只留下这4台:途观L、CR-V、RAV4荣放、昂科威Plus。 不吹不黑,谁是真香、谁该劝退,摊开说。

🚗 途观L:空间真猛,驾驶真佛,德系“国民神车”还值不值?

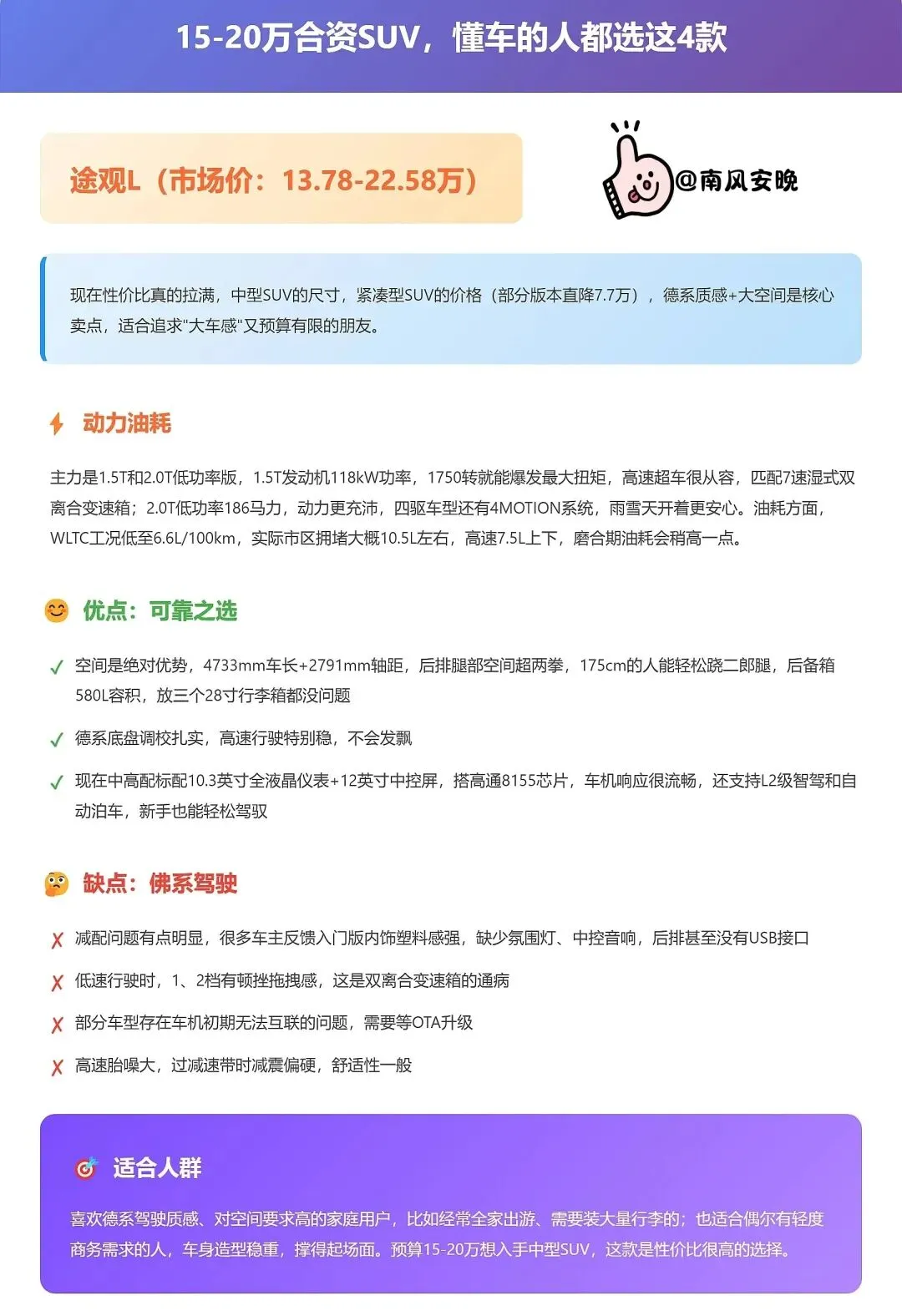
途观L现在的价格区间13.78-22.58万,中型SUV身板,紧凑级的落地预算,真挺下头的。 尺寸给到4733mm车长 + 2791mm轴距,后排腿部空间随便翘二郎腿,后备厢580L,塞仨28寸箱子问题不大, 对家用装一车孩子、行李的家庭,这空间属于“走路都是摇摇晃晃”那种排面儿。

动力这边,两套:1.5T和低功率2.0T。 1.5T有118kW,1750转就给你最大扭矩,高速超车不算虚;2.0T低功率186马力,配合四驱+4MOTION系统, 偶尔去郊外烂路、下雪天,上路有面儿。油耗方面,WLTC工况最低6.6L/100km, 但城市通勤实测不少车主在10L出头晃悠,堵车一堵,钱包哭的比车还厉害。

底盘是典型大众味儿——偏硬一点,但支撑好。高速奔着走,车身很稳,风一吹不飘。 这种感受,就是我常说的:底盘“练过下盘功夫”,过个减速带,咚咚两下干脆利落,车身不乱晃,看着就高级。 只不过转向和动力风格整体偏“佛系驾驶”,急加速会觉得变速箱犹豫一拍,这是双离合老毛病。

配置嘛,最近几年中高配升级了10.3英寸全液晶仪表 + 12英寸中控,8155芯片上车,车机顺滑多了,支持L2级智驾和自适应巡航, 新手上来开,也能轻松上手。遗憾在于,低配和早期版本内饰用料偏硬、氛围灯缺席,后排没USB,这些地方略显“老梆菜”。

核心结论:想要大空间 + 德系底盘,预算15-20万,途观L依旧是真香定律的候选。 对动力响应、车机花活儿要求不高的人——下手就对了。 但要是你天天堵在城里,对油耗斤斤计较,那这台“油耗子Pro Lite版”,得提前有点心理准备。

🧭 CR-V vs RAV4:日系双子谁更适合当家里“长期持股”?

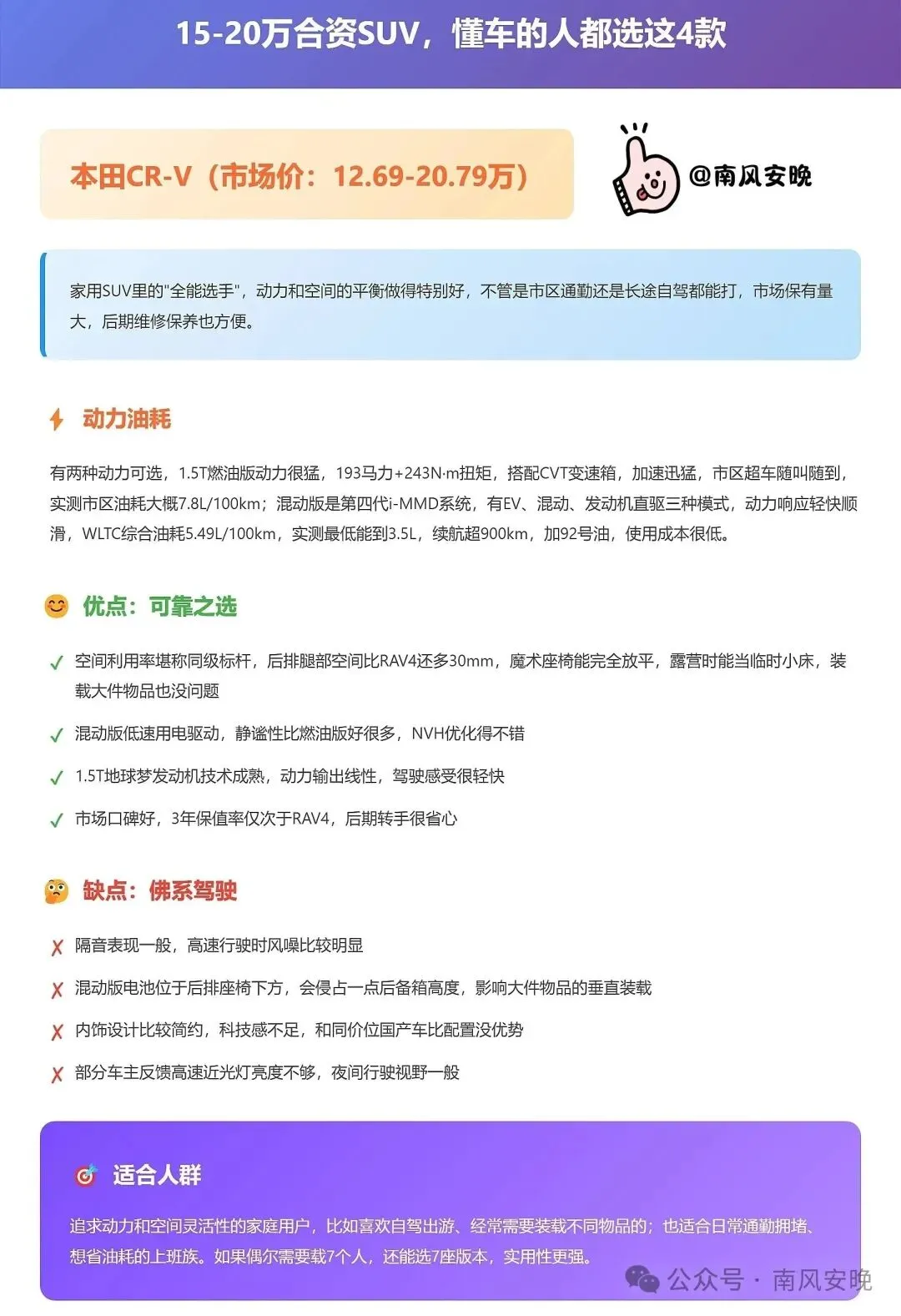
先说CR-V,这车我干这行这么多年,看着它一代代迭代,已经是妥妥的国民神车水准。 现款市场价区间12.69-20.79万,1.5T汽油+混动两套系统,家用取向非常明确: 空间够用、油耗不高、保值率能打,是典型“你可能不会爱上,但你很难挑出硬伤”的那种靠谱搭子。

1.5T版本193马力 + 243N·m,配CVT,加速线性。城市超车不拖泥带水, 油耗实测不少车主在7.8L/100km左右。混动版更狠,官方WLTC5.49L/100km, 有EV、混动、发动机直驱三种模式,系统会像个“人精儿”一样自己切换——堵车磨磨蹭蹭就用电, 踩深一点油门,需要超车,电机和发动机一块儿上,动力不炸裂,但很顺。

空间上,CR-V后排比RAV4还多30mm腿部空间,魔术座椅能完全放平,搬家装家电、小型家具, 基本都能搞定。NVH方面,混动版相对老款提升不小,起码不再是“高速一上,车里全是风声”那种狠角色。

剩下缺点也比较明牌:隔音一般、高速胎噪偏明显;内饰科技感就是个“够用”, 跟国产新能源那堆大屏一比,确实没啥出片Buff。 不过看在保值率高这点上——3年保值率仅次于RAV4,后期转手很省心——很多人对这些短板就睁一只眼闭一只眼了。

轮到RAV4荣放,价格15.18-23.88万,定位比CR-V稍微“硬核”一点,更偏长途耐用、保值第一。 2.0L自吸+CVT,171马力,日常通勤完全够,超个车得深踩一脚。市区油耗大概8L上下, 想更省油可以上2.5L双擎混动,综合油耗4.7-5.1L/100km,这就已经算“油箱当电池使”的节奏了。

荣放的核心卖点有仨:可靠、耐用、保值高。 丰田这套混动系统已经被市场验证烂熟,电池给8年/20万公里质保,基本不用过多操心, 很多跑长途、跑滴滴的司机,直接奔着这系统去。 空间方面,后排地板全平,坐仨成年人不挤,后备厢580L,露营装备、婴儿车妥妥装下。

驾驶感受就一个词:**省心**。 方向盘轻,悬挂偏硬一点,遇到烂路有点颠,但高速支撑不错,不会晃得你头大。 TSS 3.0智驾系统把ACC、车道保持这些常用功能都配齐,开长途省力不少。

吐槽点也有:内饰质感比较“硬塑”,中控大面积搪塑+硬塑料,跟现在国产车那种“小豪华风”差得挺远。 入门版用料更省,USB、无钥匙进入这一类实用配置得往上加钱。 还有就是胎噪偏大,长时间跑高速,对舒适敏感的人可能会嫌吵。

横向看CR-V和RAV4: 想要驾乘更柔和、城市通勤多一点、追求一点点驾驶感,选CR-V; 想要保值率顶满、跑长途多、对车只要“别坏就行”,RAV4更对路子。 都属于那种“买完不一定天天夸,但也很难后悔”的老实人选项。

🛋️ 昂科威Plus:美系舒适“沙发王”,油耗和成本是门必修课

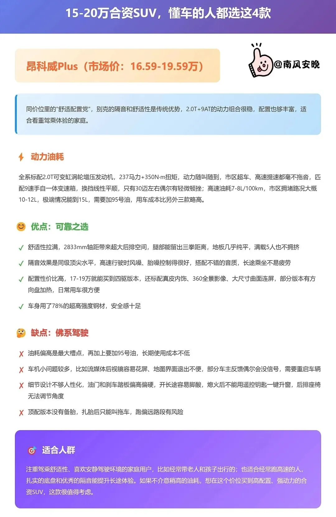
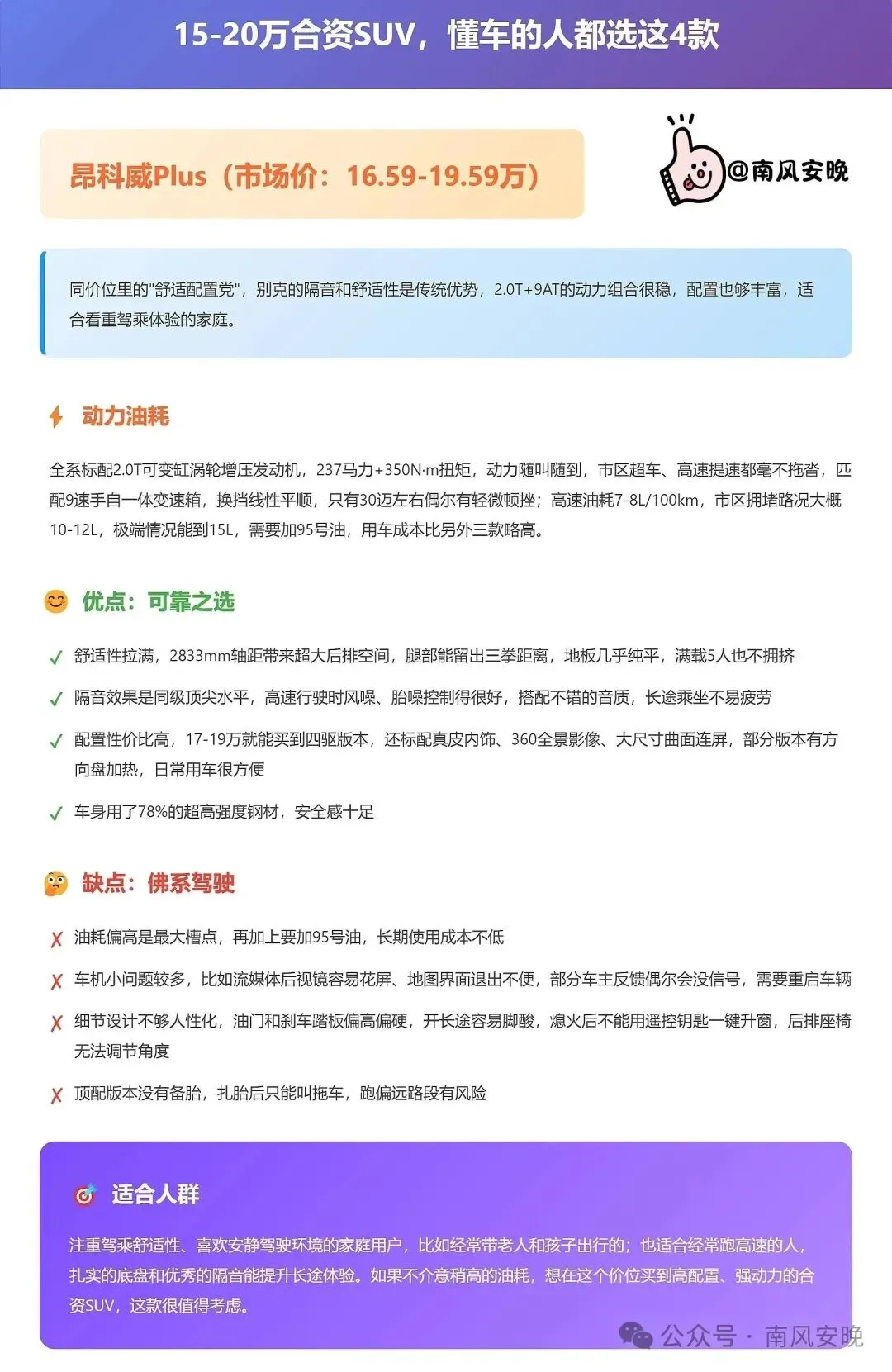
轮到这台美系代表:昂科威Plus。 官方价16.59-19.59万,终端经常优惠得很猛,是最近两年“市场下滑非常严重”的典型—— 很多老车主看见新报价,直接气的蹦起来。 优点也直接,三个词:大、软、静

全系配2.0T可变缸发动机,237马力 + 350N·m,匹配9AT。 城市超车、一脚油门,动力就跟被点着了似的窜上来,高速再提速也不费劲。 日常工况油耗普遍7-8L/100km,市区拥堵往上飙到10-12L也正常, 极端情况甚至能看见15L,再加上要喝95号,这用车成本确实不算低。

底盘舒适性,是别克的传统艺能。 2833mm轴距配上厚实的座椅,后排腿部能剩出三拳距离,地板几乎全平, 家里五口人齐坐也不拥挤。悬挂调校软中带点支撑,坑洼路面“咚一下”就过去,车里人不散架。 再加上相当厚道的隔音,胎噪、风噪都压得住,高速一开,真有点商务车那味儿。

配置水准同价位里也挺顶,17-19万能拿到四驱版本、真皮内饰、360全景影像,大尺寸中控屏, 再加车身用了78%高强钢,安全感在线。 对家里成员多、经常跑高速、要点“上路有面儿”的家庭来说,这车在老丈人家吃饭,都是第一个动筷的那种排面。

但,这车有个绕不开的坑:油耗 + 细节设计。 对油价敏感的朋友,一年跑两万公里,光油钱就够你多养半台飞度。 部分用户反馈车机流畅度一般,后排座椅靠背角度偏直,长途容易累腿; 而且顶配才给更齐全的主动安全配置,入门版在安全配置上有点抠门。

结论直说: 想要极致舒适 + 行驶质感高级,又不太在乎油耗,昂科威Plus是真香; 但你要是每天上下班通勤,钱包算得明明白白,那这油耗子Pro属性——得三思。

📌 怎么选?给不同人一句“狠话版”建议

1)追求大空间 + 德系底盘手感,家里经常自驾、拉人拉货: ——选途观L,中高配优先。动力佛系、油耗高点能接受,就下手就对了。

2)家里只有一台车,要城市通勤 + 周末郊游全能一把抓,还不想亏钱: ——CR-V混动版优先,油耗省、保值高,开着不惊艳,但长期持有真香。

3)准备长期持有7年以上,看中可靠耐用 + 保值率,接受一点粗糙内饰: ——冲RAV4荣放双擎,典型“省心到无聊”的角色,但卖车那天你会笑。

4)家庭成员多,喜欢舒服、安静、有排面儿,油钱不是痛点: ——昂科威Plus,主打一个“大沙发 + 高规格隔音”,开出去走路都是摇摇晃晃。

真要我挑一台做“家里唯一的车”? 我自己会在CR-V混动RAV4双擎里选,一个偏驾感,一个偏保值,看你更在意哪头。 途观L和昂科威Plus,更适合那些已经有一台代步车,再想整一辆空间大、长途更舒服的朋友。

那么问题来了—— 在这4台15-20万合资SUV里,你会把“下手就对了”的机会留给谁? 你更看重空间、油耗,还是那点上路有面儿的排面? 这样的车子,你爱了吗,你会怎么选?

最新文章

随机文章

基本 文件 流程 错误 SQL 调试
  1. 请求信息 : 2026-03-01 06:46:13 HTTP/2.0 GET : https://e.mffb.com.cn/a/472514.html
  2. 运行时间 : 0.193200s [ 吞吐率:5.18req/s ] 内存消耗:4,368.19kb 文件加载:140
  3. 缓存信息 : 0 reads,0 writes
  4. 会话信息 : SESSION_ID=263cce8d3e2dc2d5332c1885514bfdf3
  1. /yingpanguazai/ssd/ssd1/www/e.mffb.com.cn/public/index.php ( 0.79 KB )
  2. /yingpanguazai/ssd/ssd1/www/e.mffb.com.cn/vendor/autoload.php ( 0.17 KB )
  3. /yingpanguazai/ssd/ssd1/www/e.mffb.com.cn/vendor/composer/autoload_real.php ( 2.49 KB )
  4. /yingpanguazai/ssd/ssd1/www/e.mffb.com.cn/vendor/composer/platform_check.php ( 0.90 KB )
  5. /yingpanguazai/ssd/ssd1/www/e.mffb.com.cn/vendor/composer/ClassLoader.php ( 14.03 KB )
  6. /yingpanguazai/ssd/ssd1/www/e.mffb.com.cn/vendor/composer/autoload_static.php ( 4.90 KB )
  7. /yingpanguazai/ssd/ssd1/www/e.mffb.com.cn/vendor/topthink/think-helper/src/helper.php ( 8.34 KB )
  8. /yingpanguazai/ssd/ssd1/www/e.mffb.com.cn/vendor/topthink/think-validate/src/helper.php ( 2.19 KB )
  9. /yingpanguazai/ssd/ssd1/www/e.mffb.com.cn/vendor/topthink/think-orm/src/helper.php ( 1.47 KB )
  10. /yingpanguazai/ssd/ssd1/www/e.mffb.com.cn/vendor/topthink/think-orm/stubs/load_stubs.php ( 0.16 KB )
  11. /yingpanguazai/ssd/ssd1/www/e.mffb.com.cn/vendor/topthink/framework/src/think/Exception.php ( 1.69 KB )
  12. /yingpanguazai/ssd/ssd1/www/e.mffb.com.cn/vendor/topthink/think-container/src/Facade.php ( 2.71 KB )
  13. /yingpanguazai/ssd/ssd1/www/e.mffb.com.cn/vendor/symfony/deprecation-contracts/function.php ( 0.99 KB )
  14. /yingpanguazai/ssd/ssd1/www/e.mffb.com.cn/vendor/symfony/polyfill-mbstring/bootstrap.php ( 8.26 KB )
  15. /yingpanguazai/ssd/ssd1/www/e.mffb.com.cn/vendor/symfony/polyfill-mbstring/bootstrap80.php ( 9.78 KB )
  16. /yingpanguazai/ssd/ssd1/www/e.mffb.com.cn/vendor/symfony/var-dumper/Resources/functions/dump.php ( 1.49 KB )
  17. /yingpanguazai/ssd/ssd1/www/e.mffb.com.cn/vendor/topthink/think-dumper/src/helper.php ( 0.18 KB )
  18. /yingpanguazai/ssd/ssd1/www/e.mffb.com.cn/vendor/symfony/var-dumper/VarDumper.php ( 4.30 KB )
  19. /yingpanguazai/ssd/ssd1/www/e.mffb.com.cn/vendor/topthink/framework/src/think/App.php ( 15.30 KB )
  20. /yingpanguazai/ssd/ssd1/www/e.mffb.com.cn/vendor/topthink/think-container/src/Container.php ( 15.76 KB )
  21. /yingpanguazai/ssd/ssd1/www/e.mffb.com.cn/vendor/psr/container/src/ContainerInterface.php ( 1.02 KB )
  22. /yingpanguazai/ssd/ssd1/www/e.mffb.com.cn/app/provider.php ( 0.19 KB )
  23. /yingpanguazai/ssd/ssd1/www/e.mffb.com.cn/vendor/topthink/framework/src/think/Http.php ( 6.04 KB )
  24. /yingpanguazai/ssd/ssd1/www/e.mffb.com.cn/vendor/topthink/think-helper/src/helper/Str.php ( 7.29 KB )
  25. /yingpanguazai/ssd/ssd1/www/e.mffb.com.cn/vendor/topthink/framework/src/think/Env.php ( 4.68 KB )
  26. /yingpanguazai/ssd/ssd1/www/e.mffb.com.cn/app/common.php ( 0.03 KB )
  27. /yingpanguazai/ssd/ssd1/www/e.mffb.com.cn/vendor/topthink/framework/src/helper.php ( 18.78 KB )
  28. /yingpanguazai/ssd/ssd1/www/e.mffb.com.cn/vendor/topthink/framework/src/think/Config.php ( 5.54 KB )
  29. /yingpanguazai/ssd/ssd1/www/e.mffb.com.cn/config/app.php ( 0.95 KB )
  30. /yingpanguazai/ssd/ssd1/www/e.mffb.com.cn/config/cache.php ( 0.78 KB )
  31. /yingpanguazai/ssd/ssd1/www/e.mffb.com.cn/config/console.php ( 0.23 KB )
  32. /yingpanguazai/ssd/ssd1/www/e.mffb.com.cn/config/cookie.php ( 0.56 KB )
  33. /yingpanguazai/ssd/ssd1/www/e.mffb.com.cn/config/database.php ( 2.48 KB )
  34. /yingpanguazai/ssd/ssd1/www/e.mffb.com.cn/vendor/topthink/framework/src/think/facade/Env.php ( 1.67 KB )
  35. /yingpanguazai/ssd/ssd1/www/e.mffb.com.cn/config/filesystem.php ( 0.61 KB )
  36. /yingpanguazai/ssd/ssd1/www/e.mffb.com.cn/config/lang.php ( 0.91 KB )
  37. /yingpanguazai/ssd/ssd1/www/e.mffb.com.cn/config/log.php ( 1.35 KB )
  38. /yingpanguazai/ssd/ssd1/www/e.mffb.com.cn/config/middleware.php ( 0.19 KB )
  39. /yingpanguazai/ssd/ssd1/www/e.mffb.com.cn/config/route.php ( 1.89 KB )
  40. /yingpanguazai/ssd/ssd1/www/e.mffb.com.cn/config/session.php ( 0.57 KB )
  41. /yingpanguazai/ssd/ssd1/www/e.mffb.com.cn/config/trace.php ( 0.34 KB )
  42. /yingpanguazai/ssd/ssd1/www/e.mffb.com.cn/config/view.php ( 0.82 KB )
  43. /yingpanguazai/ssd/ssd1/www/e.mffb.com.cn/app/event.php ( 0.25 KB )
  44. /yingpanguazai/ssd/ssd1/www/e.mffb.com.cn/vendor/topthink/framework/src/think/Event.php ( 7.67 KB )
  45. /yingpanguazai/ssd/ssd1/www/e.mffb.com.cn/app/service.php ( 0.13 KB )
  46. /yingpanguazai/ssd/ssd1/www/e.mffb.com.cn/app/AppService.php ( 0.26 KB )
  47. /yingpanguazai/ssd/ssd1/www/e.mffb.com.cn/vendor/topthink/framework/src/think/Service.php ( 1.64 KB )
  48. /yingpanguazai/ssd/ssd1/www/e.mffb.com.cn/vendor/topthink/framework/src/think/Lang.php ( 7.35 KB )
  49. /yingpanguazai/ssd/ssd1/www/e.mffb.com.cn/vendor/topthink/framework/src/lang/zh-cn.php ( 13.70 KB )
  50. /yingpanguazai/ssd/ssd1/www/e.mffb.com.cn/vendor/topthink/framework/src/think/initializer/Error.php ( 3.31 KB )
  51. /yingpanguazai/ssd/ssd1/www/e.mffb.com.cn/vendor/topthink/framework/src/think/initializer/RegisterService.php ( 1.33 KB )
  52. /yingpanguazai/ssd/ssd1/www/e.mffb.com.cn/vendor/services.php ( 0.14 KB )
  53. /yingpanguazai/ssd/ssd1/www/e.mffb.com.cn/vendor/topthink/framework/src/think/service/PaginatorService.php ( 1.52 KB )
  54. /yingpanguazai/ssd/ssd1/www/e.mffb.com.cn/vendor/topthink/framework/src/think/service/ValidateService.php ( 0.99 KB )
  55. /yingpanguazai/ssd/ssd1/www/e.mffb.com.cn/vendor/topthink/framework/src/think/service/ModelService.php ( 2.04 KB )
  56. /yingpanguazai/ssd/ssd1/www/e.mffb.com.cn/vendor/topthink/think-trace/src/Service.php ( 0.77 KB )
  57. /yingpanguazai/ssd/ssd1/www/e.mffb.com.cn/vendor/topthink/framework/src/think/Middleware.php ( 6.72 KB )
  58. /yingpanguazai/ssd/ssd1/www/e.mffb.com.cn/vendor/topthink/framework/src/think/initializer/BootService.php ( 0.77 KB )
  59. /yingpanguazai/ssd/ssd1/www/e.mffb.com.cn/vendor/topthink/think-orm/src/Paginator.php ( 11.86 KB )
  60. /yingpanguazai/ssd/ssd1/www/e.mffb.com.cn/vendor/topthink/think-validate/src/Validate.php ( 63.20 KB )
  61. /yingpanguazai/ssd/ssd1/www/e.mffb.com.cn/vendor/topthink/think-orm/src/Model.php ( 23.55 KB )
  62. /yingpanguazai/ssd/ssd1/www/e.mffb.com.cn/vendor/topthink/think-orm/src/model/concern/Attribute.php ( 21.05 KB )
  63. /yingpanguazai/ssd/ssd1/www/e.mffb.com.cn/vendor/topthink/think-orm/src/model/concern/AutoWriteData.php ( 4.21 KB )
  64. /yingpanguazai/ssd/ssd1/www/e.mffb.com.cn/vendor/topthink/think-orm/src/model/concern/Conversion.php ( 6.44 KB )
  65. /yingpanguazai/ssd/ssd1/www/e.mffb.com.cn/vendor/topthink/think-orm/src/model/concern/DbConnect.php ( 5.16 KB )
  66. /yingpanguazai/ssd/ssd1/www/e.mffb.com.cn/vendor/topthink/think-orm/src/model/concern/ModelEvent.php ( 2.33 KB )
  67. /yingpanguazai/ssd/ssd1/www/e.mffb.com.cn/vendor/topthink/think-orm/src/model/concern/RelationShip.php ( 28.29 KB )
  68. /yingpanguazai/ssd/ssd1/www/e.mffb.com.cn/vendor/topthink/think-helper/src/contract/Arrayable.php ( 0.09 KB )
  69. /yingpanguazai/ssd/ssd1/www/e.mffb.com.cn/vendor/topthink/think-helper/src/contract/Jsonable.php ( 0.13 KB )
  70. /yingpanguazai/ssd/ssd1/www/e.mffb.com.cn/vendor/topthink/think-orm/src/model/contract/Modelable.php ( 0.09 KB )
  71. /yingpanguazai/ssd/ssd1/www/e.mffb.com.cn/vendor/topthink/framework/src/think/Db.php ( 2.88 KB )
  72. /yingpanguazai/ssd/ssd1/www/e.mffb.com.cn/vendor/topthink/think-orm/src/DbManager.php ( 8.52 KB )
  73. /yingpanguazai/ssd/ssd1/www/e.mffb.com.cn/vendor/topthink/framework/src/think/Log.php ( 6.28 KB )
  74. /yingpanguazai/ssd/ssd1/www/e.mffb.com.cn/vendor/topthink/framework/src/think/Manager.php ( 3.92 KB )
  75. /yingpanguazai/ssd/ssd1/www/e.mffb.com.cn/vendor/psr/log/src/LoggerTrait.php ( 2.69 KB )
  76. /yingpanguazai/ssd/ssd1/www/e.mffb.com.cn/vendor/psr/log/src/LoggerInterface.php ( 2.71 KB )
  77. /yingpanguazai/ssd/ssd1/www/e.mffb.com.cn/vendor/topthink/framework/src/think/Cache.php ( 4.92 KB )
  78. /yingpanguazai/ssd/ssd1/www/e.mffb.com.cn/vendor/psr/simple-cache/src/CacheInterface.php ( 4.71 KB )
  79. /yingpanguazai/ssd/ssd1/www/e.mffb.com.cn/vendor/topthink/think-helper/src/helper/Arr.php ( 16.63 KB )
  80. /yingpanguazai/ssd/ssd1/www/e.mffb.com.cn/vendor/topthink/framework/src/think/cache/driver/File.php ( 7.84 KB )
  81. /yingpanguazai/ssd/ssd1/www/e.mffb.com.cn/vendor/topthink/framework/src/think/cache/Driver.php ( 9.03 KB )
  82. /yingpanguazai/ssd/ssd1/www/e.mffb.com.cn/vendor/topthink/framework/src/think/contract/CacheHandlerInterface.php ( 1.99 KB )
  83. /yingpanguazai/ssd/ssd1/www/e.mffb.com.cn/app/Request.php ( 0.09 KB )
  84. /yingpanguazai/ssd/ssd1/www/e.mffb.com.cn/vendor/topthink/framework/src/think/Request.php ( 55.78 KB )
  85. /yingpanguazai/ssd/ssd1/www/e.mffb.com.cn/app/middleware.php ( 0.25 KB )
  86. /yingpanguazai/ssd/ssd1/www/e.mffb.com.cn/vendor/topthink/framework/src/think/Pipeline.php ( 2.61 KB )
  87. /yingpanguazai/ssd/ssd1/www/e.mffb.com.cn/vendor/topthink/think-trace/src/TraceDebug.php ( 3.40 KB )
  88. /yingpanguazai/ssd/ssd1/www/e.mffb.com.cn/vendor/topthink/framework/src/think/middleware/SessionInit.php ( 1.94 KB )
  89. /yingpanguazai/ssd/ssd1/www/e.mffb.com.cn/vendor/topthink/framework/src/think/Session.php ( 1.80 KB )
  90. /yingpanguazai/ssd/ssd1/www/e.mffb.com.cn/vendor/topthink/framework/src/think/session/driver/File.php ( 6.27 KB )
  91. /yingpanguazai/ssd/ssd1/www/e.mffb.com.cn/vendor/topthink/framework/src/think/contract/SessionHandlerInterface.php ( 0.87 KB )
  92. /yingpanguazai/ssd/ssd1/www/e.mffb.com.cn/vendor/topthink/framework/src/think/session/Store.php ( 7.12 KB )
  93. /yingpanguazai/ssd/ssd1/www/e.mffb.com.cn/vendor/topthink/framework/src/think/Route.php ( 23.73 KB )
  94. /yingpanguazai/ssd/ssd1/www/e.mffb.com.cn/vendor/topthink/framework/src/think/route/RuleName.php ( 5.75 KB )
  95. /yingpanguazai/ssd/ssd1/www/e.mffb.com.cn/vendor/topthink/framework/src/think/route/Domain.php ( 2.53 KB )
  96. /yingpanguazai/ssd/ssd1/www/e.mffb.com.cn/vendor/topthink/framework/src/think/route/RuleGroup.php ( 22.43 KB )
  97. /yingpanguazai/ssd/ssd1/www/e.mffb.com.cn/vendor/topthink/framework/src/think/route/Rule.php ( 26.95 KB )
  98. /yingpanguazai/ssd/ssd1/www/e.mffb.com.cn/vendor/topthink/framework/src/think/route/RuleItem.php ( 9.78 KB )
  99. /yingpanguazai/ssd/ssd1/www/e.mffb.com.cn/route/app.php ( 1.72 KB )
  100. /yingpanguazai/ssd/ssd1/www/e.mffb.com.cn/vendor/topthink/framework/src/think/facade/Route.php ( 4.70 KB )
  101. /yingpanguazai/ssd/ssd1/www/e.mffb.com.cn/vendor/topthink/framework/src/think/route/dispatch/Controller.php ( 4.74 KB )
  102. /yingpanguazai/ssd/ssd1/www/e.mffb.com.cn/vendor/topthink/framework/src/think/route/Dispatch.php ( 10.44 KB )
  103. /yingpanguazai/ssd/ssd1/www/e.mffb.com.cn/app/controller/Index.php ( 4.81 KB )
  104. /yingpanguazai/ssd/ssd1/www/e.mffb.com.cn/app/BaseController.php ( 2.05 KB )
  105. /yingpanguazai/ssd/ssd1/www/e.mffb.com.cn/vendor/topthink/think-orm/src/facade/Db.php ( 0.93 KB )
  106. /yingpanguazai/ssd/ssd1/www/e.mffb.com.cn/vendor/topthink/think-orm/src/db/connector/Mysql.php ( 5.44 KB )
  107. /yingpanguazai/ssd/ssd1/www/e.mffb.com.cn/vendor/topthink/think-orm/src/db/PDOConnection.php ( 52.47 KB )
  108. /yingpanguazai/ssd/ssd1/www/e.mffb.com.cn/vendor/topthink/think-orm/src/db/Connection.php ( 8.39 KB )
  109. /yingpanguazai/ssd/ssd1/www/e.mffb.com.cn/vendor/topthink/think-orm/src/db/ConnectionInterface.php ( 4.57 KB )
  110. /yingpanguazai/ssd/ssd1/www/e.mffb.com.cn/vendor/topthink/think-orm/src/db/builder/Mysql.php ( 16.58 KB )
  111. /yingpanguazai/ssd/ssd1/www/e.mffb.com.cn/vendor/topthink/think-orm/src/db/Builder.php ( 24.06 KB )
  112. /yingpanguazai/ssd/ssd1/www/e.mffb.com.cn/vendor/topthink/think-orm/src/db/BaseBuilder.php ( 27.50 KB )
  113. /yingpanguazai/ssd/ssd1/www/e.mffb.com.cn/vendor/topthink/think-orm/src/db/Query.php ( 15.71 KB )
  114. /yingpanguazai/ssd/ssd1/www/e.mffb.com.cn/vendor/topthink/think-orm/src/db/BaseQuery.php ( 45.13 KB )
  115. /yingpanguazai/ssd/ssd1/www/e.mffb.com.cn/vendor/topthink/think-orm/src/db/concern/TimeFieldQuery.php ( 7.43 KB )
  116. /yingpanguazai/ssd/ssd1/www/e.mffb.com.cn/vendor/topthink/think-orm/src/db/concern/AggregateQuery.php ( 3.26 KB )
  117. /yingpanguazai/ssd/ssd1/www/e.mffb.com.cn/vendor/topthink/think-orm/src/db/concern/ModelRelationQuery.php ( 20.07 KB )
  118. /yingpanguazai/ssd/ssd1/www/e.mffb.com.cn/vendor/topthink/think-orm/src/db/concern/ParamsBind.php ( 3.66 KB )
  119. /yingpanguazai/ssd/ssd1/www/e.mffb.com.cn/vendor/topthink/think-orm/src/db/concern/ResultOperation.php ( 7.01 KB )
  120. /yingpanguazai/ssd/ssd1/www/e.mffb.com.cn/vendor/topthink/think-orm/src/db/concern/WhereQuery.php ( 19.37 KB )
  121. /yingpanguazai/ssd/ssd1/www/e.mffb.com.cn/vendor/topthink/think-orm/src/db/concern/JoinAndViewQuery.php ( 7.11 KB )
  122. /yingpanguazai/ssd/ssd1/www/e.mffb.com.cn/vendor/topthink/think-orm/src/db/concern/TableFieldInfo.php ( 2.63 KB )
  123. /yingpanguazai/ssd/ssd1/www/e.mffb.com.cn/vendor/topthink/think-orm/src/db/concern/Transaction.php ( 2.77 KB )
  124. /yingpanguazai/ssd/ssd1/www/e.mffb.com.cn/vendor/topthink/framework/src/think/log/driver/File.php ( 5.96 KB )
  125. /yingpanguazai/ssd/ssd1/www/e.mffb.com.cn/vendor/topthink/framework/src/think/contract/LogHandlerInterface.php ( 0.86 KB )
  126. /yingpanguazai/ssd/ssd1/www/e.mffb.com.cn/vendor/topthink/framework/src/think/log/Channel.php ( 3.89 KB )
  127. /yingpanguazai/ssd/ssd1/www/e.mffb.com.cn/vendor/topthink/framework/src/think/event/LogRecord.php ( 1.02 KB )
  128. /yingpanguazai/ssd/ssd1/www/e.mffb.com.cn/vendor/topthink/think-helper/src/Collection.php ( 16.47 KB )
  129. /yingpanguazai/ssd/ssd1/www/e.mffb.com.cn/vendor/topthink/framework/src/think/facade/View.php ( 1.70 KB )
  130. /yingpanguazai/ssd/ssd1/www/e.mffb.com.cn/vendor/topthink/framework/src/think/View.php ( 4.39 KB )
  131. /yingpanguazai/ssd/ssd1/www/e.mffb.com.cn/vendor/topthink/framework/src/think/Response.php ( 8.81 KB )
  132. /yingpanguazai/ssd/ssd1/www/e.mffb.com.cn/vendor/topthink/framework/src/think/response/View.php ( 3.29 KB )
  133. /yingpanguazai/ssd/ssd1/www/e.mffb.com.cn/vendor/topthink/framework/src/think/Cookie.php ( 6.06 KB )
  134. /yingpanguazai/ssd/ssd1/www/e.mffb.com.cn/vendor/topthink/think-view/src/Think.php ( 8.38 KB )
  135. /yingpanguazai/ssd/ssd1/www/e.mffb.com.cn/vendor/topthink/framework/src/think/contract/TemplateHandlerInterface.php ( 1.60 KB )
  136. /yingpanguazai/ssd/ssd1/www/e.mffb.com.cn/vendor/topthink/think-template/src/Template.php ( 46.61 KB )
  137. /yingpanguazai/ssd/ssd1/www/e.mffb.com.cn/vendor/topthink/think-template/src/template/driver/File.php ( 2.41 KB )
  138. /yingpanguazai/ssd/ssd1/www/e.mffb.com.cn/vendor/topthink/think-template/src/template/contract/DriverInterface.php ( 0.86 KB )
  139. /yingpanguazai/ssd/ssd1/www/e.mffb.com.cn/runtime/temp/600e51726691ba7063b44bb89d9aaaff.php ( 11.98 KB )
  140. /yingpanguazai/ssd/ssd1/www/e.mffb.com.cn/vendor/topthink/think-trace/src/Html.php ( 4.42 KB )
  1. CONNECT:[ UseTime:0.000831s ] mysql:host=127.0.0.1;port=3306;dbname=e_mffb;charset=utf8mb4
  2. SHOW FULL COLUMNS FROM `fenlei` [ RunTime:0.001413s ]
  3. SELECT * FROM `fenlei` WHERE `fid` = 0 [ RunTime:0.001787s ]
  4. SELECT * FROM `fenlei` WHERE `fid` = 63 [ RunTime:0.000694s ]
  5. SHOW FULL COLUMNS FROM `set` [ RunTime:0.001420s ]
  6. SELECT * FROM `set` [ RunTime:0.000701s ]
  7. SHOW FULL COLUMNS FROM `article` [ RunTime:0.001452s ]
  8. SELECT * FROM `article` WHERE `id` = 472514 LIMIT 1 [ RunTime:0.001320s ]
  9. UPDATE `article` SET `lasttime` = 1772318773 WHERE `id` = 472514 [ RunTime:0.003533s ]
  10. SELECT * FROM `fenlei` WHERE `id` = 65 LIMIT 1 [ RunTime:0.000691s ]
  11. SELECT * FROM `article` WHERE `id` < 472514 ORDER BY `id` DESC LIMIT 1 [ RunTime:0.002739s ]
  12. SELECT * FROM `article` WHERE `id` > 472514 ORDER BY `id` ASC LIMIT 1 [ RunTime:0.001023s ]
  13. SELECT * FROM `article` WHERE `id` < 472514 ORDER BY `id` DESC LIMIT 10 [ RunTime:0.002172s ]
  14. SELECT * FROM `article` WHERE `id` < 472514 ORDER BY `id` DESC LIMIT 10,10 [ RunTime:0.001987s ]
  15. SELECT * FROM `article` WHERE `id` < 472514 ORDER BY `id` DESC LIMIT 20,10 [ RunTime:0.002089s ]
0.197916s