
本报告由汽标委智能网联汽车分委会指导,蔚来汽车、中汽研等单位牵头编制,聚焦充换电场景下的自动驾驶应用,通过调研产业发展现状、分析现有标准适用性,梳理出场景标准化缺口并提出针对性修订与制定建议,为该领域技术规模化应用奠定标准基础。
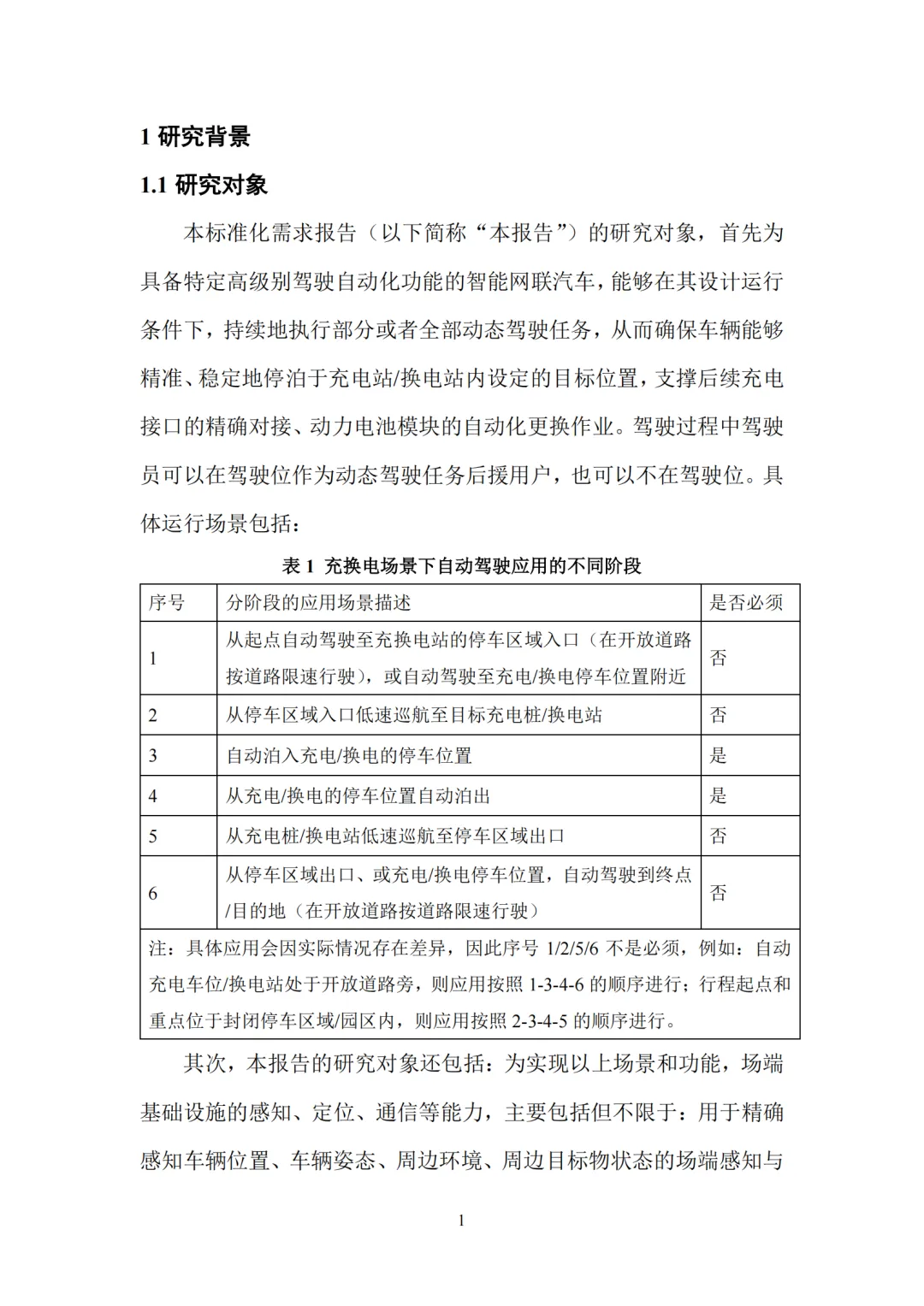
报告明确研究对象为具备高级别驾驶自动化功能的智能网联汽车及配套场端基础设施,核心聚焦车辆精准泊入 / 泊出充换电车位的核心环节,同时界定了非研究范畴的物理执行装置边界。研究必要性体现在该应用兼具商业与社会价值,且与通用场景相比存在泊车精度高、车站协同特殊、设备兼容性不足、安全风险高等特性,亟需标准化破除技术壁垒。而自动驾驶技术成熟、充换电站场景高适配性、车联网等技术融合,为标准化研究提供了可行性。
报告梳理了产业发展现状,指出驾驶自动化向高阶演进,充电自动化呈现多技术路线并进格局,换电自动化形成乘用车底盘换电、商用车顶吊式换电的主流模式,且已有广州南沙全自动充电站、蔚来离车自主换电等多地多场景典型应用落地。同时,报告分析了国际及国内政策标准现状,联合国、欧盟、美国已形成各有侧重的自动驾驶标准框架,国内在智能网联汽车、充换电领域已发布多项标准,但现有标准对充换电场景的适配性存在不足。
通过标准化分析,报告发现换电场景自动泊车的专属车位定义、泊车精度要求等与现有自动泊车标准不匹配,且场景内异形障碍物识别、车站通信协议、场端设施要求等内容缺乏标准规范。据此提出两大标准化建议:一是修订通用自动泊车标准,增加充换电专属车位定义并设置豁免条款;二是制定《智能网联汽车 换电自动驾驶系统技术规范》专用标准,针对专用标志物识别、车 - 站 - 云通信协议、厘米级泊车精度、极端环境适应性、安全冗余设计等场景特殊需求,明确技术、性能、安全要求及测试方法。













1、2026基于燕麦科技的儿童护肤产品研发与应用白皮书
2、2025年中国微短剧产业发展格局与就业拉动效应测算报告
3、2026年1月飞瓜快手直播电商月报
4、2026年1月飞瓜抖音电商营销月报
5、2026最值得关注的公司:重新发现女性健康研究报告
6、中国智能家电市场趋势洞察
7、2026营养食疗干预慢性病的效果分析与社会意义
8、全球移动游戏市场数据报告
9、2025年度中国酒店市场品牌变更洞察报告
10、创新药专题:中国声音响彻2026年JPM大会
11、资产证券化2025年刊
12、百家号矩阵搭建与内容经营策略
13、2025美食综艺题材与招商热度简析
14、2026中国现制饮品风味图谱
15、《中国创新药蓝皮书(2025)》报告第一章
16、北交所新消费产业研究系列(六):从“悦人”到“悦己”,解码美丽消费赛道的增长逻辑
17、中国服饰鞋类企业如何在东南亚实现海外品牌和渠道落地
18、电力系统潮流计算
19、教育行业内容经营策略分享
20、2026年数据库助力加速生成式AI转型报告
21、抖音中国好睡眠|请你好好睡一觉招商手册
22、中国托育报告2025
23、黄金市场消费趋势洞察
24、2026年PHIL核心技术精讲白皮书
25、车载SoC报告:智能驾驶算力跃迁加速兑现,国产化生态驱动车规芯片结构性放量-东方财富
26、2026年智能建筑企业转型蓄势与结构性条件白皮书
27、房产家居内容经营策略分享
28、社会服务行业2026年度策略:服务型消费有望成为促进消费增长重要引擎
29、四大增长极经济与产业洞察报告(2025):京津冀篇
30、2026年充换电场景的自动驾驶应用标准化需求研究报告
31、自上而下看行业之一:储能需求遇上固态变革,锂电新机遇
32、抖音电商《woman天生出彩》3·8特别企划招商方
33、95015网络安全应急响应分析报告(2025)
34、格局落定,价值归真:从周期波动走向技术溢价
35、一文看懂日本众议院选举与日债、日元波动及影响
36、中国化工行业展望:供需拐点将至,行业分化开启
37、2025中国碳市场年报
38、基础化工行业深度报告:SAF助力航空减排,国内具备UCO特色优势
39、2025年中国生物创新药市场跟踪报告:司美格鲁肽2025年第一季度市场回顾
40、2026年中国房地产市场展望报告
41、2025年中国服务器操作系统行业发展白皮书
42、中国电力生产行业展望,2026年2月
43、中国汽车行业展望,2026年2月
44、采纳与运营创意智能
45、中国光伏制造行业展望,2026年2月
46、中国黄金行业展望,2026年2月
47、2026年全球银行业展望
48、港口行业2026年度信用风险展望(2026年2月):吞吐量增速放缓,基建与内需托底行业基本面
49、中国旅游行业展望,2026年2月
50、2025虚拟现实技术研发伦理指引
51、人源类器官研究伦理指引
52、2025年年底音乐报告
53、陕西省民营企业支持政策手册(2026)
54、2026小红书千帆推广产品营销通案